Rapport annuel 2020

Table des matières

    2020 Version imprimée (425 KB)

    Message du président

    En tant que président du Tribunal canadien des droits de la personne (TCDP), j’ai l’honneur de présenter le rapport annuel de 2020 au Parlement et à l’ensemble des Canadiens. Il s’agit du septième et dernier rapport que je déposerai devant le Parlement à titre de président du TCDP, car, au moment d’écrire ces lignes, moins de six mois restent à courir sur mon mandat de sept ans.

    Le TCDP est un organisme juridictionnel qui instruit les plaintes de discrimination déposées en vertu de la Loi canadienne sur les droits de la personne (la LCDP). Il est soumis aux lois adoptées au Parlement et à l’interprétation qui en est faite par les instances supérieures. Les tribunaux administratifs comme le TCDP ont été créés dans le but de fournir un accès à la justice opportun, rapide et efficace, sous la gouverne d’experts en la matière.

    Dans mon premier rapport au Parlement, en 2014, j’ai fait état de certaines critiques formulées par la population en général à l’endroit des tribunaux des droits de la personne. J’avais souligné que notre engagement continu envers la préservation des droits de la personne repose sur notre capacité à rendre des décisions toujours transparentes, justifiables et intelligibles, qui correspondent aux valeurs d’un large éventail de Canadiennes et de Canadiens. J’avais aussi déclaré que l’une de mes priorités serait de rehausser la crédibilité et la réputation du TCDP au cours des années à venir. En rétrospective, je suis satisfait des énormes progrès réalisés en ce sens.

    En 2015, nous avons publié en ligne un guide détaillé destiné aux parties qui comparaissent devant le Tribunal. Il comprend des modèles de documents à l’intention des parties qui se représentent elles-mêmes, et même des conseillers juridiques. En 2016, nous avons amorcé le processus tant attendu qui visait à transformer nos règles de procédure en règlement. Ce projet était ambitieux, mais la version finale du nouveau règlement sera publiée dans la Gazette du Canada d’ici quelques semaines.

    En 2016, j’ai mis sur pied le forum national des tribunaux des droits de la personne, auquel j’ai convié nos homologues provinciaux et territoriaux. Pendant deux jours, nous avons échangé des pratiques exemplaires, des gabarits et du matériel de formation; nous avons aussi offert du soutien à de plus petits tribunaux dont le mandat est similaire. Ce premier forum a connu un tel succès que les parties ont convenu de se réunir à Ottawa tous les deux ans. Ainsi, le forum de 2018 a bien eu lieu, mais celui de 2020, comme tous les autres événements, a dû être repoussé à une date ultérieure.

    En 2017, nous sommes passés de trois à cinq membres à temps plein à Ottawa. Avec la nomination de nouveaux membres du Tribunal, nous avons progressivement élargi et amélioré nos activités d’intégration et de formation.

    Puis, en 2018, nous avons bouclé notre projet de publier sur le site du TCDP quatre vidéos instructives expliquant notre travail ainsi que nos processus de médiation et d’enquête. En 2019, nous avons amorcé le travail de préparation des nouveaux mandats du Tribunal en rapport avec la Loi canadienne sur l’accessibilité et la Loi sur l’équité salariale. Enfin, en 2020, nous nous sommes attaqués à l’intégration du nouveau système de gestion des cas, conçu pour le Tribunal par les TI du Service canadien d’appui aux tribunaux administratifs du Canada. Plusieurs autres initiatives ont été lancées au TCDP, au cours des dernières années, pour accroître la responsabilité et la transparence de notre institution, toujours dans l’optique de mieux servir les parties qui comparaissent devant nous.

    Bien entendu, nous n’oublierons pas de sitôt cette année 2020. Sont apparus d’abord, au début de mars, les premiers signes de la menace d’un nouveau virus.

    Le Secrétariat du TCDP a dû rapidement prendre des mesures pour instaurer le télétravail, et des protocoles de distanciation ont été mis en place.

    Au début, nous pensions que l’appel visant à « aplatir la courbe » se traduirait par deux à trois semaines de télétravail. Nous avions annulé toutes les audiences et les médiations en personne prévues pour les semaines suivantes. Nous espérions un rapide retour à la normalité et la reprise des activités manquées. Après quelques mois, il nous est apparu clairement que les restrictions dureraient plus longtemps. Comme de nombreux autres tribunaux et cours de justice, nous avons songé à la visioconférence, et nous avons découvert que la plateforme Zoom répondait adéquatement à nos besoins. Non seulement les salles d’atelier virtuelles se prêtaient bien aux médiations et aux audiences, mais il n’y avait aucun logiciel à télécharger et la plupart des fonctions étaient conviviales pour les participants. Notre principal objectif a été d’assurer la facilité d’utilisation de ces processus virtuels, puisque les parties n’ont pas toutes le même accès aux technologies et aux outils en ligne.

    Nous avons d’abord tenu quelques séances de médiation en ligne. Puis, nous avons rapidement partagé notre expérience et mis au point une formation en ligne sur la tenue d’audiences virtuelles à l’intention des membres. Notre première audience par visioconférence s’est déroulée en juillet dernier; depuis, 10 audiences en 54 jours et 63 médiations en ligne ont eu lieu. Celles-ci ne remplacent pas complètement les séances en personne, car il y a des lacunes et de fréquents pépins techniques. Toutefois, nous avons fait en sorte de maintenir l’accès à la justice et de faire avancer les dossiers. De plus, nos procédures en ligne ont réussi à respecter les principes de justice naturelle et sont demeurées équitables. À ce jour, nous n’accusons pratiquement aucun retard en raison de la Covid-19.

    À l’approche de notre premier anniversaire d’activités « à distance », force est de constater que cette pandémie a malgré tout permis au système de justice d’expérimenter de nouvelles technologies avec la collectivité. Il ne fait aucun doute maintenant qu’en matière d’accès à la justice, elles sont désormais incontournables. Néanmoins, nous sommes conscients que les séances de médiation et les audiences en personne demeurent le meilleur moyen de résoudre la plupart des conflits en matière de droits de la personne.

    Malgré les perturbations causées par la Covid-19, nous sommes demeurés productifs, en 2020, et nous avons réussi à traiter un grand nombre de dossiers. Nous avons tenu 208 conférences préparatoires, pour accompagner les parties jusqu’à l’étape de l’audience, ainsi que 22 séances de médiation en personne et 63 en ligne (concernant 110 plaintes, dont 56 ont été réglées, ce qui correspond à un taux de réussite de 51 %). Nous avons tenu des audiences pendant 62 jours, et rendu 7 décisions sur le fond et 33 décisions provisoires. Au total, en 2020, nous avons résolu 91 plaintes et la Commission des droits de la personne nous a renvoyé 167 nouvelles plaintes (comparativement à 102 en 2019), ce qui a porté le nombre de nos dossiers à 345 à la fin de l’année, comparativement à 269 en 2019.

    Plus tard cette année, je retournerai à Vancouver. En repensant aux sept dernières années, j’éprouve une grande fierté devant le travail accompli par le Tribunal. Je me sens privilégié et honoré d’avoir pu servir mon pays de cette façon et d’avoir joué un rôle modeste, mais non moins important, dans l’administration de la justice et le soutien des droits de la personne.

    Bien entendu, je n’ai pas accompli tout ce travail seul. Une équipe fantastique de fonctionnaires et de membres dévoués m’a épaulé tout au long de mon parcours. Je les remercie tous, mais trois d’entre eux méritent une mention spéciale : Greg Miller, depuis longtemps à la tête de l’équipe des services juridiques, qui m’a offert son savoir organisationnel et ses conseils chaque fois que j’ai fait appel à lui; Judy Dubois de la section du greffe, qui a toujours veillé à ce que les données soient prêtes et que je sois bien informé; ainsi que la greffière et directrice exécutive, Amal Picard, qui, grâce à sa profonde connaissance de la fonction publique, m’a guidé tout au long de ma difficile phase d’apprentissage. Je lui suis reconnaissant des conseils avisés et sincères qu’elle m’a prodigués au fil des ans.

    Je suis persuadé que le TCDP poursuivra son excellent travail au cours des prochaines années et qu’ainsi il saura répondre aux attentes du Parlement et de la population canadienne.

    David L. Thomas
    Président

    Ce que nous faisons

    Le Tribunal canadien des droits de la personne (TCDP ou le Tribunal) est un organisme quasi judiciaire qui remplit plusieurs fonctions. Il instruit les plaintes pour discrimination qui lui sont renvoyées par la Commission canadienne des droits de la personne. Dans ce cadre, il détermine si les faits allégués dans la plainte constituent un acte discriminatoire au sens de la Loi canadienne sur les droits de la personne. Le Tribunal est par ailleurs habilité à se pencher sur les ordres et les sanctions prononcés en application de la Loi sur l’équité en matière d’emploi. Qui plus est, le Tribunal sera prochainement investi du pouvoir d’entendre certains appels et renvois en application de la Loi sur l’équité salariale et certains appels en application de la Loi canadienne sur l’accessibilité.

    Instructions des dossiers en vertu de la Loi canadienne sur les droits de la personne

    La Loi canadienne sur les droits de la personne (LCDP) vise à mettre en œuvre le principe selon lequel tous les individus devraient avoir des chances égales de vivre leur vie à l’abri d’actes discriminatoires fondés sur la race, l’origine nationale ou ethnique, la couleur, la religion, l’âge, le sexe, l’orientation sexuelle, l’identité ou l’expression de genre, l’état matrimonial, la situation de famille, les caractéristiques génétiques, la déficience ou l’état de personne graciée. La LCDP interdit certains actes discriminatoires dans le but de protéger les personnes contre la discrimination dans l’emploi et dans la fourniture de biens, de services, d’installations ou de moyens d’hébergement destinés au public, ou dans l’occupation d’espaces commerciaux ou de logements résidentiels.

    Comme une cour de justice, le Tribunal doit faire preuve d’impartialité, et doit être considéré comme impartial. Il rend des décisions qui peuvent être soumises à un contrôle judiciaire par la Cour fédérale à la demande de l’une des parties. Toutefois, comparativement à une cour, le Tribunal offre un cadre moins formel où les parties peuvent plaider leur cause sans être astreintes à des règles strictes en matière de preuve et de procédure. Le Tribunal offre également ses services de médiation qui donnent aux parties la possibilité de régler leurs différends avec l’aide d’un membre du Tribunal agissant en qualité de médiateur.

    La LCDP s’applique aux employeurs et aux fournisseurs de services sous réglementation fédérale, tels que les ministères et organismes fédéraux, les sociétés d’État, les banques à charte, les compagnies aériennes, les entreprises d’expédition et de camionnage interprovinciales, les entreprises de télécommunication et de radiodiffusion, ainsi que les gouvernements des Premières Nations et les organisations autochtones sous réglementation fédérale.

    Contentieux relatif à la Loi sur l’équité en matière d’emploi

    Le TCDP a aussi le mandat de se pencher sur les ordres et les sanctions prononcés en application de la Loi sur l’équité en matière d’emploi. La Loi sur l’équité en matière d’emploi exige des employeurs sous réglementation fédérale qu’ils adoptent des usages proactifs en matière d’emploi pour remédier à toute sous-représentation, au sein de leur effectif, de quatre groupes désignés : les femmes, les personnes handicapées, les Autochtones et les personnes qui font partie des minorités visibles. Lorsqu’ils entendent une affaire en application de la Loi sur l’équité en matière d’emploi, les membres du Tribunal composent le Tribunal de l’équité en matière d’emploi. Toutefois, le Tribunal n’a été saisi d’aucune affaire au titre de la Loi sur l’équité en matière d’emploi depuis 2002.

    Appels et renvois sous le régime de la Loi sur l’équité salariale

    En 2018, le Parlement a conféré un nouveau mandat au Tribunal aux termes de la Loi sur l’équité salariale. En application de cette législation, la plupart des employeurs sous réglementation fédérale sont tenus d’établir des plans d’équité salariale qui permettront de repérer et de corriger toute discrimination fondée sur le sexe qui entache les pratiques de rémunération et que subissent les personnes occupant des postes dans des catégories d’emploi à prédominance féminine. L’administration et la mise en œuvre de la Loi sur l’équité salariale relèvent du commissaire à l’équité salariale, qui fait partie de la Commission canadienne des droits de la personne. Les décisions du commissaire peuvent être portées en appel devant le Tribunal. Le commissaire à l’équité salariale peut en outre renvoyer au Tribunal toute importante question de droit ou toute question de compétence. Le Tribunal ne recevra pas de plaintes directement aux termes de la Loi sur l’équité salariale. Celle-ci devrait entrer en vigueur en 2021 et les premiers dossiers de renvoi ou d’appel auprès du Tribunal sont attendus en 2022.

    Appels sous le régime de la Loi canadienne sur l’accessibilité

    En 2019, le Parlement a conféré un nouveau mandat au Tribunal aux termes de la Loi canadienne sur l’accessibilité. Cette législation vise à garantir que chacun au Canada puisse participer pleinement à la vie de la société. Pour y arriver, elle exige des organisations sous réglementation fédérale qu’elles reconnaissent et éliminent les obstacles à l’accessibilité auxquels les personnes ayant un handicap doivent faire face et qu’elles prennent des mesures pour prévenir la création de nouveaux obstacles en ce genre. Elle vise les obstacles dans les domaines de l’emploi, de l’environnement bâti, des technologies de l’information et de la communication, des communications autres, de l’acquisition de biens, de services et d’installations, de la conception et de la prestation de programmes et de services, et du transport. En application de la Loi canadienne sur l’accessibilité, les organisations seront tenues de préparer et de publier des plans d’accessibilité et de respecter des normes qui fourniront des orientations sur les exigences en matière d’accessibilité.

    Toute personne lésée par une contravention aux nouvelles normes aura le droit de déposer une plainte. La Loi canadienne sur l’accessibilité établit de nouvelles structures et de nouveaux rôles s’agissant de la conformité et de l’application, y compris un nouveau commissaire à l’accessibilité qui fera partie de la Commission canadienne des droits de la personne. De plus, la Loi canadienne sur l’accessibilité confère au TCDP un nouveau mandat aux termes duquel ce dernier devra trancher lorsque le plaignant ou l’organisme réglementé est en désaccord avec certaines décisions rendues par le commissaire à l’accessibilité.

    Cette loi confère à d’autres organismes fédéraux, à savoir l’Office des transports du Canada, le Conseil de la radiodiffusion et des télécommunications canadiennes, la Commission canadienne des droits de la personne et la Commission des relations de travail et de l’emploi dans le secteur public fédéral des pouvoirs distincts relativement à sa mise en œuvre.

    Le Tribunal ne recevra pas de plaintes directement aux termes de la Loi canadienne sur l’accessibilité. Il s’attend à recevoir les premiers appels en 2023.

    Fonctionnement du Tribunal sous le régime de la Loi canadienne sur les droits de la personne

    Sous le régime de la LCDP, les membres du Tribunal dirigent des séances de médiation, participent à la gestion d’instance, président des audiences (seuls ou en formation de trois membres), et rendent des décisions sur requête et des décisions sur le fond. Les parties à une instance sont le plaignant (la personne ou le groupe de personnes ayant déposé la plainte), l’intimé (l’organisation ou la personne dont il est allégué qu’elle a commis un acte discriminatoire), la Commission canadienne des droits de la personne et, à la discrétion du Tribunal, toute autre partie intéressée.

    Médiation

    Les parties à une instance devant le Tribunal ont l’option d’essayer de régler leurs différends au moyen d’un processus de médiation volontaire et confidentiel. L’objectif de la médiation est de tenter de parvenir à une solution au différend entre le plaignant et l’intimé dans un environnement informel. Si le processus de médiation mène à la conclusion d’une entente, il n’y a pas d’audience et, une fois que le règlement est confirmé, le dossier de plainte est fermé.

    Le médiateur est un membre neutre et impartial du Tribunal qui possède de l’expertise dans le domaine des droits de la personne et qui a pour rôle d’aider les parties à une plainte à résoudre leurs différends par le biais de la négociation d’une entente de règlement. Le médiateur facilite les discussions entre les parties et veille à ce qu’elles se déroulent dans une atmosphère de bonne foi, de courtoisie et de respect. Le médiateur n’a pas le pouvoir d’imposer une solution ou une entente. Si la médiation ne débouche sur aucune solution ou entente, la plainte passe à l’étape de la gestion d’instance.

    Gestion d’instance

    Avant de tenir une audience, les membres du Tribunal participent à la gestion d’instance afin de résoudre une variété de questions préliminaires. Des conférences préparatoires téléphoniques sont souvent tenues pour expliquer le processus du Tribunal aux parties, circonscrire les questions en litige, résoudre des questions de divulgation, examiner les exposés conjoints des faits et régler d’autres questions préliminaires, telles que les dates et le lieu de l’audience. Si nécessaire, le Tribunal tranchera les différends liés à la procédure. La gestion d’instance vise à garantir l’efficacité et l’équité du processus d’instruction et à inciter les parties à aborder les questions de façon concertée, alors qu’elles se préparent à leur audience.

    « L’objectif de la médiation est de tenter de parvenir à une solution au différend entre le plaignant et l’intimé dans un environnement informel. »

    Audience

    À l’audience, les parties à la plainte ont la possibilité de présenter au Tribunal les dépositions de leurs témoins, ainsi que d’autres éléments de preuve et arguments. Le but de l’audience est de permettre au Tribunal de prendre directement connaissance des éléments de preuve et arguments contradictoires, puis de les soupeser de manière à pouvoir déterminer, selon la prépondérance des probabilités, s’il y a eu discrimination. Durant l’audience, les parties peuvent également présenter des éléments de preuve et des observations à l’égard des mesures de redressement appropriées que le Tribunal pourrait ordonner dans le cas où la plainte serait jugée fondée. La durée de l’audience dépend de plusieurs facteurs, tels que la complexité du dossier, le nombre de témoins et le volume de la preuve documentaire.

    Décisions sur requête

    Tous les motifs délivrés par le Tribunal qui ne portent pas sur le fond (c’est-à-dire ceux qui ne se prononcent pas sur la question de savoir si un acte discriminatoire a été commis) sont classés dans la catégorie des décisions sur requête. Les décisions sur requête sont généralement rendues en réponse à une requête préliminaire présentée par l’une des parties au cours de la gestion de l’instance préalable à l’audience, mais elles peuvent aussi être rendues à n’importe quelle étape de la procédure.

    Par exemple, une décision sur requête est rendue lorsqu’une requête en irrecevabilité de la plainte est présentée pour absence de compétence, abus de procédure, expiration d’un délai ou manquement irréparable à l’équité. Les décisions sur requête sont également rendues en réponse à des requêtes sollicitant une ordonnance sur une question de procédure ou de preuve, par exemple, une ordonnance en divulgation de documents ou une ordonnance visant la modification des allégations ou la prise de mesures de confidentialité.

    Décisions

    Pour les besoins du présent rapport, on entend par « décision » une série de motifs délivrés par un ou plusieurs membres du Tribunal à la suite d’une audience, qui tranche finalement la question de savoir si un acte discriminatoire a bel et bien été commis dans une situation donnée. Si la plainte est fondée, le Tribunal peut également, dans la décision, ordonner une indemnisation, un dédommagement et des réparations pour remédier à l’acte de discrimination. L’audience est parfois scindée de manière à entendre les observations sur les réparations après que la décision sur la responsabilité a été rendue.

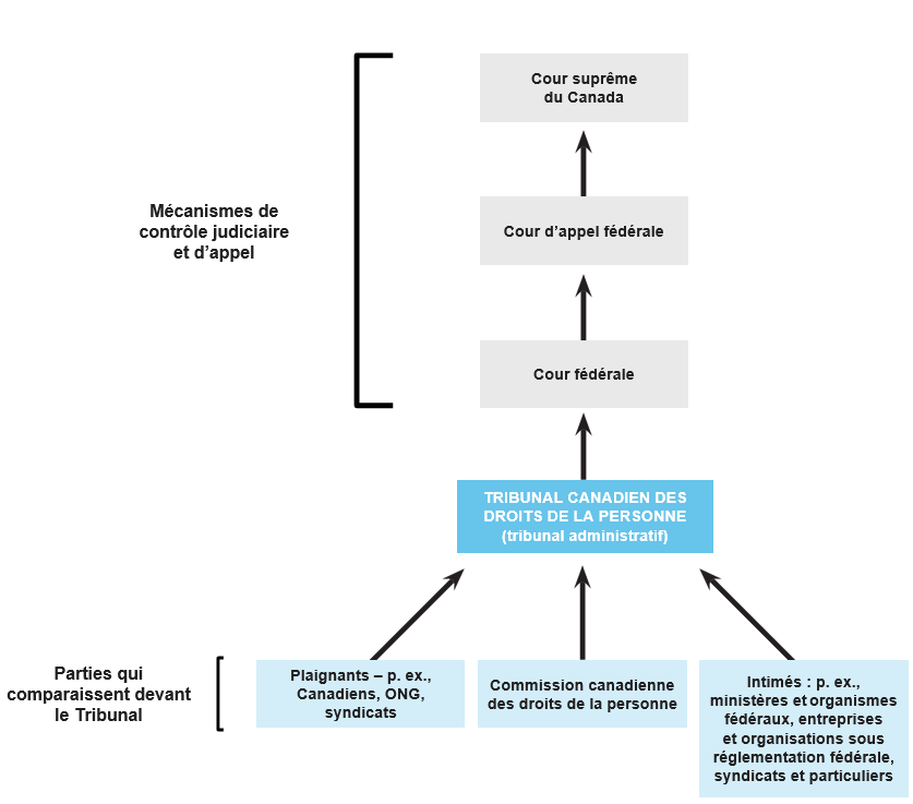
    Parties devant le Tribunal et mécanismes de contrôle judiciaire et d’appel

    Organigramme présentant les parties devant le tribunal et mécanismes de contrôle judiciaire et d’appel

    Organigramme présentant les avenues de contrôle judiciaire que les parties entendues par le Tribunal peuvent emprunter. Le niveau supérieur de l’organigramme présente les mécanismes de contrôle judiciaire et d’appel. À partir du Tribunal canadien des droits de la personne, qui est un tribunal administratif, une demande de contrôle judiciaire est présentée à la Cour fédérale du Canada. Il est ensuite possible de faire appel de la décision de la Cour fédérale du Canada devant la Cour d’appel fédérale. L’ultime avenue est la Cour suprême du Canada.

    Le niveau inférieur de l’organigramme représente les parties qui comparaissent devant le Tribunal : les plaignants (par exemple, les Canadiens, les organisations non gouvernementales, les syndicats); la Commission canadienne des droits de la personne; et les intimés (par exemple, les ministères et organismes fédéraux, les entreprises et organisations sous réglementation fédérale les particuliers et les syndicats).

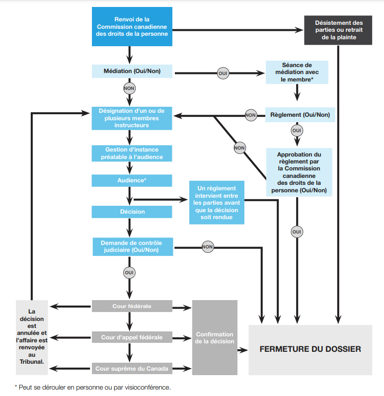
    Processus d’instruction du Tribunal et contrôle judiciaire

    Organigramme présentant le processus d’instruction et de contrôle judiciaire.

    Organigramme présentant le processus d’instruction et de contrôle judiciaire.

    Quand une plainte pour discrimination est renvoyée au Tribunal canadien des droits de la personne pour instruction, voici ce qui peut se produire :

    1. Le désistement ou le retrait de la plainte, ce qui entraîne la fermeture du dossier.
    2. La médiation :
      • a. Si les parties s’entendent pour faire une médiation, elles participeront d’abord à une séance de médiation (en personne ou par visioconférence), le membre du Tribunal agissant à titre de médiateur. Si une entente de règlement est conclue, la Commission canadienne des droits de la personne (CCDP) doit approuver le règlement. Si la CCDP ne donne pas son approbation, un ou plusieurs membres instructeurs du Tribunal sont désignés. Si la CCDP approuve le règlement, le dossier est fermé. Sinon, l’affaire est renvoyée au Tribunal pour une audience.
      • b. Si les parties ne s’entendent pas pour aller en médiation, un ou plusieurs membres instructeurs sont désignés.
    3. Les audiences peuvent être tenues en personne ou par visioconférence. Si un règlement intervient entre les parties avant qu’une décision soit rendue, le dossier est transmis à la Commission canadienne des droits de la personne pour approbation.
    4. Une fois la décision rendue, les parties ont deux choix :
      • a. Elles peuvent décider de ne pas demander le contrôle judiciaire de la décision, et le dossier est alors fermé.
      • b. Une ou plusieurs parties peuvent demander un contrôle judiciaire de la décision.
    5. La première étape du contrôle judiciaire se déroule devant la Cour fédérale. Il est possible d’interjeter appel de la décision de la Cour fédérale auprès de la Cour d’appel fédérale, et finalement, de faire appel de la décision de celle¬-ci devant la Cour suprême du Canada. À tout moment, si l’une de ces instances supérieures confirme la décision du Tribunal, le dossier est fermé. Sinon, l’affaire est généralement renvoyée au Tribunal pour une autre audience.

    Note : Les séances de médiation et les audiences peuvent avoir lieu en personne ou par visioconférence.

    Charge de travail du Tribunal de 2016 à 2020

    Cette section du Rapport annuel 2020 présente des statistiques détaillées sur les plaintes traitées par le TCDP en 2020.

    Charge de travail

    Pour le TCDP, le suivi de la charge de travail permet d’examiner le volume de ses plaintes actives à un moment donné ou sur une période de référence donnée. Aux fins du présent rapport annuel, la charge de travail correspond au nombre de dossiers actifs reportés de l’année précédente, auquel s’ajoutent toutes les nouvelles plaintes actives qui lui ont été renvoyées par la Commission canadienne des droits de la personne (CCDP) pendant l’année en cours et dont on soustrait les plaintes qui ont été réglées pendant l’année en cours. Au 31 décembre 2020, la charge de travail du Tribunal s’élevait à 345 plaintes actives.

    Le TCDP a commencé l’année 2020 avec 269 plaintes actives. Après avoir réglé 91 plaintes et reçu un total de 167 nouvelles plaintes de la CCDP, il a terminé l’année 2020 avec 345 plaintes actives.

    Charge de travail et dossiers reportés de l’année précédente (du 1er janvier 2016 au 31 décembre 2020)
    Description20162017201820192020
    Plaintes actives en début d’année330315225226269
    Plaintes reçues de la CCDP526796102167
    Plaintes réglées67157559991
    Plaintes actives en fin d’année315225266269345
    Écart (du 1er janvier au 31 décembre)-15-9041376

    Il convient de noter qu’en 2020, la CCDP a renvoyé un groupe de 51 plaintes reliées. Tous ces dossiers sont actuellement mis en suspens dans l’attente des résultats d’un examen pour motifs de sécurité qui pourrait conduire à leur rejet par la CCDP.

    Le tableau suivant affiche les plaintes actives reportées à 2021 en fonction de leur état d’avancement actuel, lequel se détaille comme suit : 58 plaintes sont à l’étape de la gestion d’instance; 78 plaintes (y compris un groupe de 24 plaintes liées et un autre groupe de 14 plaintes liées) sont en médiation; 5 plaintes en sont à l’audience; 6 plaintes sont actives après une décision sur leur bien-fondé (dont 2 pour déterminer la réparation et 4 la mise en œuvre de la réparation); 32 sont en attente de décisions sur requête ou de décisions. Dix (10) autres plaintes sont au stade de la réception initiale, 59 plaintes sont en attente de réponses dans d’autres affaires ou de renseignements des parties, et 2 plaintes attendent l’approbation par la CCDP du règlement conclu en médiation. Un total de 95 plaintes sont en attente de décisions d’instances supérieures (dont une concernant 86 plaintes liées) sur des décisions sur requête ou des décisions rendues par le TCDP.

    Répartition des plaintes actives reportées à l’année suivante (au 31 décembre 2020)
    Description2020
    Réception initiale10
    En attente de réponses des parties ou de résultats d’autres affaires59
    Médiation78
    En attente de l’approbation par la CCDP d’un règlement conclu en médiation2
    Gestion d’instance58
    Audience et activités suivant une décision11
    En attente de décision sur requête ou de décision32
    Décision ou décision sur requête sous contrôle judiciaire95
    Total345

    Le tableau qui suit indique le mode de règlement des 91 plaintes réglées en 2020. Plus particulièrement, 1 plainte a été résolue par décision sur requête, 56 plaintes ont été résolues par voie de médiation, 16 ont fait l’objet d’un règlement entre les parties concernées, à l’extérieur du processus de médiation du TCDP, 7 ont été retirées, 5 ont été résolues par décision du TCDP, 3 l’ont été par décision d’une instance supérieure et 3 ont été abandonnées.

    Répartition des plaintes réglées (du 1er janvier au 31 décembre 2020)
    Description2020
    Réglées par voie de médiation56
    Règlements entre les parties16
    Retraits de plaintes7
    Décisions rendues5
    Décisions confirmées par des instances supérieures3
    Abandon de la plainte3
    Décision sur requête rendue1
    Total91

    Médiation volontaire

    En 2020, le TCDP a continué d’offrir des services de médiation volontaire. Il a ainsi tenu 85 séances de médiation dans le cadre de 110 plaintes, ce qui a mené à la résolution de 56 plaintes (soit 51 % d’entre elles). Certaines plaintes ont nécessité la tenue de plus d’une séance de médiation. Par ailleurs, certaines séances de médiation ont porté sur plus d’une plainte. Par exemple, une série de séances de médiations concernait 15 plaintes, et une autre traitait de 14 plaintes.

    Le TCDP a tenu 70 téléconférences préalables à la médiation avec les parties en vue d’éclaircir des questions et d’assurer une compréhension commune des détails logistiques. Ces démarches se sont révélées particulièrement importantes en raison de la nécessité de tester les plateformes de visioconférence et de s’assurer que toutes les parties puissent accéder aux outils et soient prêtes à les utiliser.

    Séances de médiation (du 1er janvier au 31 décembre 2020)

    Graphique circulaire présentant les séances de médiation tenues par le Tribunal du 1er janvier 2020 au 31 décembre 2020

    Graphique circulaire présentant les séances de médiation tenues par le Tribunal du 1er janvier 2020 au 31 décembre 2020. Sur les 85 séances totales, 63 (soit 74 %) ont été tenues par visioconférence et 22 (soit 26 %) ont été tenues en personne.

    Compte tenu des restrictions relatives à la pandémie de COVID-19, toutes les médiations tenues après le 6 mars 2020 ont eu lieu par visioconférence. En 2020, sur les 23 plaintes ayant fait l’objet de séances de médiation en personne, 20 ont abouti à des ententes de règlement. Une entente de règlement a été conclue dans 36 des 63 plaintes qui ont fait l’objet d’une médiation par visioconférence.

    Instructions

    Malgré les interruptions occasionnées par la pandémie, le TCDP a continué de faire avancer les dossiers et de résoudre les plaintes dans le cadre de son processus d’instruction quasi judiciaire. Il a dû adapter nombre de ses activités, du fait que l’ensemble du personnel et des membres travaillaient à domicile. Dans ce contexte, le TCDP a tenu 208 conférences préparatoires, dont 194 par téléconférence et 14 par visioconférence. Il a par ailleurs tenu 62 jours d’audience, dont 8 se sont déroulés en personne (avant les restrictions imposées par la pandémie) et 54 par visioconférence. Le nombre de jours d’audience et de conférences préparatoires a légèrement diminué en 2020 comparativement aux années antérieures.

    Jours d'audience (du 1er janvier au 31 décembre 2020)

    Graphique circulaire montrant la répartition des jours d'audience du Tribunal

    Graphique circulaire montrant la répartition des jours d'audience du Tribunal, par type, au cours de l'année civile 2020. Sur un total de 62 jours d'audience pour l’année, 54 (87 %) ont eu lieu par visioconférence et 8 (13 %) se ont eu lieu en personne.

    Plaintes par catégorie de discrimination

    Chaque année au cours de la dernière décennie, le motif de distinction fondé sur la déficience est, de loin, celui qui a donné lieu au plus grand nombre de plaintes pour atteinte aux droits de la personne. En 2020, le nombre de renvois de plaintes fondées sur l’origine nationale ou ethnique (90 plaintes) et sur la race (89 plaintes) a été inhabituellement élevé, ce qui s’explique par le fait que la CCDP a renvoyé un groupe de 51 plaintes reliées qui sont fondées à la fois sur la race et sur l’origine nationale ou ethnique et contiennent des allégations similaires. Tous les dossiers y afférents sont actuellement en suspens dans l’attente des résultats d’un examen pour motifs de sécurité qui pourrait conduire à leur rejet par la TCDP.

    Le nombre des plaintes fondées sur la déficience a diminué, passant de 75 à 59. En tout, 24 plaintes étaient fondées sur la couleur et 13 sur l’identité ou l’expression de genre. D’autres motifs ont connu de légères augmentations : le nombre des plaintes fondées sur le sexe est passé de 19 à 22, sur la situation de famille de 9 à 12, sur la religion de 8 à 10 et sur l’âge de 6 à 9. Le nombre des plaintes relatives aux représailles a de même augmenté, passant de 1 à 5, ainsi que celui des plaintes fondées sur l’état matrimonial, qui est passé de 2 à 5, et sur l’orientation sexuelle, qui est passé de 3 à 5. Aucune plainte fondée sur les caractéristiques génétiques ou l’état de personne graciée n’a été renvoyée au TCDP en 2020.

    Constituent des actes discriminatoires les actes fondés sur un ou plusieurs motifs de distinction illicite ou sur l’effet combiné de plusieurs motifs. Il n’est pas requis que les actes discriminatoires constitutifs de représailles, qui sont visés à l’article 14.1 de la LCDP, se rattachent à un motif de distinction illicite.

    Nouvelles plaintes par catégorie de discrimination illicite, par année (du 1er janvier 2016 au 31 décembre 2020)

    Diagramme à barres verticales indiquant le nombre de nouvelles plaintes par catégorie de discrimination illicite, par année

    Diagramme à barres verticales indiquant le nombre de nouvelles plaintes par année, de 2016 à 2020, pour chacune des 14 catégories de discrimination illicite : état de personne graciée, caractéristiques génétiques, identité ou expression de genre, orientation sexuelle, état matrimonial, religion, représailles, couleur, âge, situation de famille, race, origine nationale ou ethnique, sexe et déficience. L'axe horizontal présente les catégories de discrimination illicite, tandis que l'axe vertical indique le nombre de plaintes.

    Plaintes par province ou par région du Canada

    En 2020, l’Ontario était à l’origine de 53 % du nombre total des plaintes, soit 89 plaintes; 17 %, soit 29 plaintes, provenaient de la Colombie-Britannique; 9 %, soit 15 plaintes, du Québec; 8 %, soit 14 plaintes, de l’Alberta; 2 %, soit 4 plaintes, du Manitoba; 4 %, soit 7 plaintes, de la Saskatchewan; 4 %, soit 7 plaintes, de la région de l’Atlantique (Nouveau-Brunswick, Terre-Neuve-et-Labrador, Nouvelle-Écosse et Île-du- Prince-Édouard); 1 %, ou 1 plainte, de la région du Nord du Canada (Yukon, Territoires du Nord-Ouest et Nunavut). Le 1 % restant, soit 1 plainte, a été considéré comme étant à l’échelle du pays, car la plainte soulevait des questions touchant plusieurs régions.

    Plaintes (%) par province ou région, par année (du 1er janvier 2016 au 31 décembre 2020)

    Diagramme à barres verticales qui compare le nombre de plaintes par province ou région, par année

    Diagramme à barres verticales qui compare le nombre de plaintes par année civile, pour les années 2016 à 2020, par province ou par région du Canada. L'axe horizontal comporte une barre pour chaque province et région (Ontario, Colombie-Britannique, Québec, Région atlantique, Alberta, Manitoba, Saskatchewan, Région du Nord et à l’échelle du pays). L’axe vertical montre le pourcentage des plaintes pour chaque province et région.

    Plaintes par type d’intimé

    Le tableau qui suit indique, pour les années 2016 à 2020, le nombre de plaintes reçues selon le type d’intimé.

    Plaintes reçues par type d’intimé, par année (du 1er janvier 2016 au 31 décembre 2020)
     20162017201820192020
    Gouvernement fédéral1425323496
    Transport routier et maritime65101914
    Secteur financier153611
    Gouvernement des Premières Nations1288139
    Transport aérien25688
    Télécommunications56395
    Transport ferroviaire55625
    Société d’État fédérale23415
    Syndicats, associations, groupes de particuliers101124
    Particuliers011014
    Services de messagerie02031
    Petites entreprises20000
    Autres*22345
    Total, par année526796102167

    * Autres en 2020 : alimentation et agriculture (1), entretien aérospatial (1), radiodiffusion (1), remorquage (1), exploitation minière (1).

    Représentation des parties – plaintes reçues

    Si 63 % des plaignants se sont représentés eux- mêmes en 2020 (une augmentation de 2 % par rapport à 2019), la plupart des intimés ont été représentés par un conseiller juridique : les intimés ont fait appel à un conseiller juridique dans 86 % des dossiers (une diminution de 2 % par rapport à 2019). Les non-avocats ont représenté des parties dans un faible pourcentage des dossiers : 4 % des plaignants ont été assistés d’un non-avocat, contre 9 % des intimés.

    Représentation des parties, par année (du 1er janvier 2016 au 31 décembre 2020)

    Diagramme à barres verticales montrant la représentation des parties, par année civile, pour les années 2016 à 2020

    Diagramme à barres verticales montrant la représentation des parties, par année civile, pour les années 2016 à 2020. L'axe horizontal comporte une barre pour les plaignants et une autre pour les intimés, pour chaque année. L'axe vertical indique le nombre de plaintes. Dans chaque barre verticale, il y a trois couches superposées. Chaque couche de la barre correspond à un type de représentation. De haut en bas : non-avocat, avocat, et non représenté.

    Décisions importantes du Tribunal

    Les affaires qui suivent illustrent la variété des dossiers et la complexité des questions sur lesquels les membres du TCDP se penchent.

    Dulce-Crowchild c. Nation Tsuut’ina, 2020 TCDP 6

    • Motifs de discrimination : la couleur, l’origine nationale ou ethnique, la race
    • Acte discriminatoire : emploi – congédiement

    Originaire des Philippines, Mme Dulce-Crowchild vit avec sa famille sur le territoire de la Nation Tsuut’ina. Son époux et ses enfants sont membres de la Nation.

    Mme Dulce-Crowchild travaillait comme aide-soignante. Elle exerçait ses fonctions auprès d’une aînée de la Nation, et la Nation payait son salaire.

    Les parties ont convenu qu’il y avait eu une interaction entre des membres de la famille de Mme Dulce-Crowchild et le petit-fils de l’aînée. Le petit-fils a affirmé qu’il s’était senti menacé, car il avait l’impression que la famille de Mme Dulce-Crowchild s’en prenait à lui. Le Tribunal a conclu que la race et l’origine nationale de Mme Dulce-Crowchild n’avaient joué aucun rôle dans l’interaction en question. Après cette interaction, l’aînée a indiqué à la Nation qu’elle ne voulait plus que Mme Dulce-Crowchild travaille pour elle. La Nation a donc mis fin à son emploi.

    Mme Dulce-Crowchild croyait qu’elle avait été congédiée uniquement parce qu’elle n’était pas membre de la Nation; elle se sentait comme une étrangère dans la communauté. Elle a affirmé que la Nation n’avait pas mené d’enquête en bonne et due forme avant de mettre fin à son emploi.

    Le Tribunal a souligné que, de manière générale, la Loi canadienne sur les droits de la personne n’exige pas d’un employeur qu’il mène une enquête avant de mettre un terme aux services d’un employé. La Loi cherche à prévenir la discrimination dans les relations d’emploi. Mme Dulce-Crowchild devait prouver que sa race ou son origine nationale avait joué un rôle dans la décision de la Nation de mettre fin à son emploi. Le Tribunal a conclu que la décision de la Nation de mettre un terme aux services de Mme Dulce-Crowchild sans mener d’enquête n’avait rien à voir avec sa race ou le fait qu’elle n’était pas membre de la Nation.

    Mme Dulce-Crowchild a affirmé qu’une enquête aurait appuyé sa version des faits, puisque la Nation n’aurait pas cru le petit-fils de l’aînée. De l’avis du Tribunal, une enquête n’aurait rien changé. La Nation a mis fin à l’emploi de Mme Dulce-Crowchild parce que l’aînée souhaitait dorénavant se passer de ses services. À l’époque, la Nation ne savait pas pourquoi l’aînée ne voulait plus des services de Mme Dulce-Crowchild. En outre, le Tribunal a conclu que la race et l’origine ethnique de la plaignante n’avaient joué aucun rôle dans la décision de l’aînée. La Nation considérait l’aînée comme l’employeuse de Mme Dulce-Crowchild et, lorsque l’aînée a décidé qu’elle ne voulait plus de ses services, il n’y avait pas d’autre poste pour elle.

    Le Tribunal a statué que la Nation Tsuut’ina n’avait pas fait preuve de discrimination à l’endroit de Mme Dulce-Crowchild.

    Taylor (au nom de Kevin Taylor) c. Affaires autochtones et Développement du Nord Canada et Santé Canada, 2020 TCDP 10

    • Motifs de discrimination : la déficience, la race, l’origine nationale ou ethnique
    • Actes discriminatoires : traitement défavorable, refus de service, politique ou pratique discriminatoire

    Le Tribunal a décidé que l’instance devrait se poursuivre et qu’elle ne devrait pas être ajournée pour une période indéterminée.

    Mme Taylor et son fils adulte sont membres de la Première Nation de St. Theresa Point, au Manitoba. Mme Taylor prend soin de son fils adulte, lequel vit avec ses parents. Il est atteint de paralysie cérébrale. En 2010, Mme Taylor a déposé une plainte dans laquelle elle alléguait que Services aux Autochtones Canada et Santé Canada n’offraient pas à son fils le soutien dont il avait besoin, vu ses déficiences. Elle alléguait également que les obstacles rencontrés par son fils faisaient partie de problèmes systémiques plus vastes touchant la prestation de services, par le gouvernement, aux adultes handicapés des Premières Nations qui vivent dans les réserves au Manitoba.

    Durant plus de cinq ans, les parties ont tenté de régler les plaintes, avec un médiateur nommé par le Tribunal, mais elles ne sont pas parvenues à une entente. Finalement, le Tribunal a avisé les parties qu’il devait procéder à l’instruction des plaintes. Il a fixé des dates limites pour le dépôt des documents par les parties. Cependant, ces dernières ont continué à demander des prorogations de délai parce qu’elles tentaient toujours d’en arriver à un règlement. Elles se sont vu accorder plusieurs prorogations, mais le Tribunal a fini par leur dire que l’instance ne pouvait pas continuer à être reportée. Les parties ont alors indiqué au Tribunal que Services aux Autochtones Canada et Santé Canada avaient accepté de régler toutes les demandes de réparation financière de la famille Taylor, à la condition que le Tribunal accepte d’ajourner l’instance pour une période indéterminée. Si le Tribunal acceptait la demande des parties, le gouvernement s’engageait à financer un projet de recherche visant à améliorer les services offerts aux adultes handicapés des Premières Nations qui vivent au Manitoba.

    Le Tribunal a rejeté la demande des parties d’ajourner l’instance pour une période indéterminée. Il a déclaré que la procédure devant le Tribunal ne constituait pas une monnaie d’échange dans les négociations entre les parties.

    Il est vrai que le Tribunal encourage les parties à s’entendre pour parvenir à un règlement, mais il n’est pas vrai que le paiement d’indemnités à la famille Taylor et le projet de recherche sont conditionnels à la suspension de l’instruction, par le Tribunal, pour une période indéterminée. Les parties ont eu plus de cinq ans pour régler les plaintes et elles étaient libres de proposer une solution qui n’était pas conditionnelle à un ajournement pour une période indéterminée. Ce n’est que dans des circonstances très rares que le Tribunal accepte de suspendre ses échéances sans date limite, car il est tenu d’instruire les plaintes de façon expéditive et équitable.

    Les parties ont conclu une entente définitive moins d’un mois après le prononcé de cette décision.

    Hugie c. T-Lane Transportation and Logistics, 2020 TCDP 25

    • Motifs de discrimination : l’âge, la déficience
    • Acte discriminatoire : emploi – congédiement

    Dans cette requête, Mme Hugie a demandé que l’audience se tienne par visioconférence, et le Tribunal a accueilli la requête. Mme Hugie a déposé une plainte contre son ancien employeur, T-Lane Transportation and Logistics. Elle affirmait avoir subi de la discrimination en cours d’emploi en fonction de son âge et de sa déficience physique.

    Les parties étaient prêtes à procéder à l’audience. Les dates d’audience avaient déjà été reportées à deux reprises, pour être finalement fixées du 31 août au 4 septembre 2020. Toutefois, en raison de la pandémie de Covid-19, les membres du Tribunal ne pouvaient plus voyager, ni réserver une salle, ni accéder à leurs bureaux. Le Tribunal et les parties ont envisagé diverses possibilités, y compris le recours à la visioconférence, mais l’intimée, T-Lane Transportation and Logistics, s’y est opposée. Par conséquent, Mme Hugie a déposé une requête demandant que l’audience ait lieu par visioconférence.

    Après avoir évalué les intérêts des parties et du public ainsi que le préjudice qui pourrait en découler, le Tribunal a accueilli la requête. Il a jugé que l’utilisation de la visioconférence est une alternative juste, équitable, tout à fait appropriée à une audience en personne et qui sauvegarde les principes de justice naturelle et d’équité procédurale. Une audience par visioconférence permet tout de même au Tribunal de juger de la crédibilité des témoins. De plus, le Tribunal a estimé que, dans le contexte actuel de la pandémie mondiale, il est impraticable, voire impossible, d’ajourner toutes les audiences en attendant qu’elles puissent avoir lieu en personne. Une telle démarche causerait d’importants retards dans la gestion des dossiers du Tribunal. Enfin, le Tribunal a souligné qu’il était particulièrement important de procéder de façon expéditive dans ce dossier en raison de la santé précaire de Mme Hugie. T-Lane Transportation and Logistics n’a pas établi qu’elle subirait un préjudice si l’audience procédait par visioconférence.

    L’audience s’est bien déroulée par visioconférence aux dates prévues, soit du 31 août au 4 septembre. Le Tribunal a ajouté deux visioconférences, le 23 septembre et le 20 octobre, afin de terminer l’audience.

    Christoforou c. John Grant Haulage Ltd, 2020 TCDP 33

    • Motifs de discrimination : l’âge, la déficience
    • Actes discriminatoires : emploi – congédiement, traitement défavorable, pratique ou politique discriminatoire

    Pendant 33 ans, M. Christoforou a conduit des bétonnières pour John Grant Haulage Ltd. Son travail dangereux exigeait beaucoup de compétences, de concentration et de vigilance. Les chauffeurs devaient travailler 45 heures par semaine.

    En 2010, M. Christoforou a avisé son employeur qu’il n’irait pas travailler pour cause de maladie. On lui a dit qu’il serait congédié s’il ne se présentait pas au travail. Il n’est pas allé travailler, et l’entreprise l’a suspendu. Son médecin a ensuite rédigé un billet médical indiquant que M. Christoforou ne pouvait pas travailler plus de 40 heures par semaine, parce qu’il souffrait de stress et de fatigue. Il a ensuite été congédié.

    M. Christoforou a déclaré que l’entreprise faisait preuve de discrimination à son égard en fonction de sa déficience et de son âge.

    Le Tribunal a estimé que la question essentielle était de savoir si l’entreprise aurait pu répondre aux besoins de M. Christoforou en toute sécurité. Au lieu d’essayer d’évaluer ce que son employé pouvait faire, l’entreprise a adopté l’approche du « tout ou rien ». Soit il pouvait conduire sans aucune restriction, soit il ne pouvait pas travailler du tout. Elle n’a pas cherché à obtenir plus de renseignements ni tenté de trouver d’autres solutions, comme demander qu’il passe un examen.

    L’entreprise a déclaré que, pour des raisons de sécurité, elle ne pouvait tout simplement pas envisager de prendre des mesures d’adaptation à l’égard d’un conducteur soumis à des restrictions médicales. Le Tribunal n’a pas accepté son argument. De fait, si un employeur pouvait invoquer la sécurité pour ne pas s’engager dans un processus d’adaptation, de nombreux autres travailleurs occupant des emplois « qui présentent un risque pour la sécurité » pourraient être suspendus ou congédiés sans aucune évaluation de leurs capacités réelles. Pour être conformes à la législation sur les droits de la personne, les efforts d’adaptation doivent être significatifs.

    Le Tribunal a déterminé que John Grant Haulage Ltd. avait fait preuve de discrimination envers M. Christoforu en fonction de sa déficience.

    Autres décisions et décisions sur requête

    Pour voir d’autres décisions et décisions sur requête rendues par le Tribunal, consulter la page Décisions du site Web du TCDP.

    Activités du Tribunal

    Cette photo est une capture d’écran d’une réunion typique du Secrétariat du TCDP et des membres à plein temps. La visioconférence est un élément essentiel de la réponse technologique du TCDP à la pandémie de COVID-19, afin de garantir l’efficacité du fonctionnement interne et la continuité des services offerts aux Canadiens.

    Tenant compte des répercussions de la COVID-19 sur ses activités, le TCDP a adapté ses procédures et s’est appuyé davantage sur la technologie. Le TCDP a tenu sa première audience virtuelle par visioconférence en juillet 2020. Il a également dû adapter certaines de ses pratiques au nouveau contexte d’instruction. Par exemple, les parties doivent maintenant soumettre tous les documents d’audience proposés par voie électronique, 45 jours à l’avance, au lieu d’en fournir des copies papier au premier jour de l’audience.

    Le Tribunal avait déjà tenu des médiations à distance dans des circonstances particulières, mais depuis mars 2020, les médiations se font seulement par visioconférence. Malgré les changements apportés aux procédures, les membres du Tribunal et le personnel du Secrétariat ont veillé à ce qu’elles demeurent accessibles et équitables. Les parties se sont vu offrir de l’assistance, au moyen de nouvelles directives et d’une orientation pratique. Ainsi, les parties ont été outillées pour prendre virtuellement part aux débats et ont eu la possibilité de poser des questions ou d’exprimer des préoccupations avant les audiences par visioconférence.

    Réunion annuelle des membres – décembre 2020

    Le Tribunal a tenu sa réunion annuelle des membres les 10 et 11 décembre 2020. En raison des restrictions imposées par la pandémie, cette réunion a eu lieu virtuellement, pour la première fois. De partout au pays, les membres ainsi réunis par visioconférence ont discuté de règles juridiques de fond, de gestion efficace des dossiers volumineux, ainsi que de sujets reflétant la réalité du processus d’instruction en période de pandémie. Les membres ont également été informés des changements intervenus dans le fonctionnement interne du Tribunal.

    Sensibilisation

    En raison de la pandémie actuelle, le TCDP a reporté ou annulé la plupart de ses activités de sensibilisation. Cependant, au début de 2020, à l’occasion de déplacements professionnels, le Président a eu l’occasion de prendre la parole à la faculté de droit Allard de l’Université de la Colombie-Britannique, à la faculté de droit de l’Université de Victoria et à l’Université du Québec à Montréal (UQAM), où il a parlé du travail du Tribunal et présenté une vue d’ensemble des droits de la personne au Canada.

    Par ailleurs, le TCDP accueille généralement le Forum national des tribunaux des droits de la personne, tenu tous les deux ans, qui permet aux représentants des administrations fédérale, provinciales et territoriales d’aborder des sujets d’intérêt commun portant sur le règlement des questions relatives aux droits de la personne. Le forum devait avoir lieu en juin 2020, mais il a finalement été annulé. Il est maintenant programmé pour 2022.

    De son côté, la vice-présidente Jennifer Khurana préside le Conseil des tribunaux administratifs canadiens (CTAC) depuis 2019. Le CTAC a préparé une série de webinaires pour venir en aide à la communauté de la justice administrative face à la COVID-19, ainsi qu’un répertoire de ressources connexes pour les tribunaux administratifs. Durant l’année, la vice-présidente Khurana a également parlé de différents sujets lors de rencontres virtuelles, notamment de la rédaction des motifs, du règlement des différends en ligne et des réponses des tribunaux aux problèmes posés par la COVID-19, mais aussi de la diversité, de l’inclusion et du processus décisionnel.

    À l’occasion de la Journée internationale des personnes handicapées (3 décembre), le TCDP et l’Office des transports du Canada (OTC) ont organisé des déjeuners-conférences sur l’accessibilité. Ils y ont accueilli deux conférenciers invités : Kelly J. Serbu, c.r., avocat spécialisé en droit pénal, en dommages corporels et en droit de la personne, ainsi que capitaine de l’équipe nationale canadienne de hockey pour aveugles et président de Hockey sonore Canada, de même que Gilles Ouellet, qui aide des étudiants handicapés à l’UQAM. Non seulement M. Ouellet est président d’un club de hockey sur gazon de Montréal, mais il est également membre de la première équipe canadienne de hockey sonore sur gazon. Les deux intervenants ont eu la gentillesse de présenter aux membres ainsi qu’au personnel du TCDP et de l’OTC un aperçu de leur expérience personnelle et de leurs points de vue sur l’accessibilité.

    Loi canadienne sur les droits de la personne : règles de procédure, notes de pratique et résumés des plaintes

    Depuis environ 20 ans, le Tribunal utilise un ensemble de règles adoptées de façon informelle et publiées sur son site Web. En 2020, le TCDP a enfin pu terminer les étapes clés du processus d’approbation menant à l’adoption de règles officielles. Les règles officielles ont été publiées dans la Gazette du Canada et affichées sur le site Web du Tribunal pour donner à la population canadienne l’occasion de les commenter. Divers intervenants ont formulé des commentaires, et des modifications ont été apportées au texte. Les Règles de pratique officielles entraîneront un certain nombre de changements aux règles informelles afin de refléter les nouvelles pratiques et de mieux guider les parties. Ainsi, elles autorisent la signification et le dépôt de documents par voie électronique, elles exigent le dépôt préalable des pièces proposées et elles fixent des délais pour rendre les décisions. La version définitive des Règles de pratique officielles devrait être prête et entrer en vigueur dans la première moitié de 2021.

    Notes de pratique

    Afin de mieux guider les parties dans la procédure, le Tribunal a décidé au début de 2020 de créer de nouvelles notes de pratique portant sur quatre sujets :

    • Les ajournements
    • La citation des témoins à comparaître
    • Le retrait des plaintes
    • Les demandes de participation à l’instruction émanant de non-parties

    Quand les confinements dus à la pandémie ont commencé, le Tribunal a également publié une note de pratique spéciale informant les parties des mesures qu’il prenait pour adapter son fonctionnement. Les notes de pratique constituent un complément utile des Règles de procédure. Contrairement aux Règles, toutefois, des explications accompagnent parfois les exigences procédurales. De plus, elles peuvent être formulées et modifiées par le Tribunal lui-même, sans l’intervention d’autres organismes gouvernementaux.

    Les quatre notes de pratique mentionnées ci-dessus sont en cours de révision afin de s’assurer qu’elles soient formulées dans un langage simple et accessible. Elles devraient être publiées en même temps que les Règles de procédure officielles.

    Résumés des plaintes

    Dans ses efforts continus pour améliorer l’accès à la justice, le TCDP a décidé, en 2020, de proposer des résumés en langage simple de toutes ses décisions sur le fond et de ses décisions sur requête importantes. Sur le site Web du Tribunal, les résumés sont insérés au-dessus de chacune de ces décisions.

    Préparation à la Loi sur l’équité salariale et à la Loi canadienne sur l’accessibilité

    La mise en œuvre de la Loi sur l’équité salariale et de la Loi canadienne sur l’accessibilité a été retardée par la pandémie de COVID-19. Néanmoins, le Comité directeur de la Loi sur l’équité salariale et de la Loi canadienne sur l’accessibilité du TCDP a continué de se réunir régulièrement afin de superviser les travaux préparatoires des deux mandats. Pour mener à bien ces mandats, le TCDP évalue et adapte ses ressources afin de faire face à l’augmentation de la charge de travail et aux nouvelles demandes. Le Secrétariat du TCDP a également augmenté ses effectifs en comblant des postes supplémentaires dans les équipes du greffe, des services juridiques et celle du service de recherche et de renouvellement des infrastructures.

    Tout au long de l’année, le président du Tribunal et des représentants du TCDP ont participé au conseil des dirigeants des organismes voués à la promotion de la Loi canadienne sur l’accessibilité et au groupe de travail collaboratif sur la Loi canadienne sur l’accessibilité, qui ont été mis sur pied pour faciliter la coopération des nombreux organismes qui se partagent des fonctions juridictionnelles régies par la Loi canadienne sur l’accessibilité. Cet effort concerté vise à rediriger promptement les demandeurs qui s’adressent à l’un des organismes concernés vers l’organisme compétent en fonction de leur demande particulière.

    Début 2020, le TCDP a aussi entamé la préparation de nouvelles règles de procédure relatives à la Loi sur l’équité salariale. L’objectif est de fournir des orientations aux parties, ainsi qu’aux membres et au personnel du Tribunal, sur la façon de traiter les appels et les renvois. Un document de travail visant à recueillir des commentaires a été publié sur le site Web du TCDP et transmis aux divers intervenants. S’inspirant de leurs commentaires, l’équipe des services juridiques du TCDP travaille dorénavant avec les rédacteurs du ministère de la Justice, et l’on s’attend à ce que le projet des Règles de procédure soit publié dans la partie I de la Gazette du Canada à l’automne 2021.

    Membres du Tribunal

    La Loi canadienne sur les droits de la personne précise que le gouverneur en conseil peut nommer un maximum de 15 membres, dont un président et un vice-président. À la fin de 2020, le Tribunal comptait dix membres en tout. Quatre membres, dont le président et la vice-présidente, travaillent à temps plein dans la région de la capitale nationale, et six membres de partout au Canada travaillent à temps partiel. Le mandat de cinq membres est échu, mais ces derniers doivent terminer les affaires dont ils sont saisis, comme le permet la loi.

    Membres à temps plein
     Nom et titreDate de nominationFin du mandat
    * Note : David L. Thomas a été nommé membre à temps partiel du TCDP le 13 juin 2013. Il a par la suite été nommé président du TCDP le 2 septembre 2014 pour un mandat de sept ans.
    1.David L. Thomas (président)2013-06-13*2021-09-01
    2.Jennifer Khurana (vice-présidente)2019-04-082026-04-07
    3.Gabriel Gaudreault2017-01-302022-12-29
    4.Colleen Harrington2018-01-292022-01-28
    Membres à temps partiel
     NomProvince ou territoire de résidenceDate de nominationFin du mandat
    5.Marie LangloisQuébec2018-06-212023-06-20
    6.Edward LustigOntario2008-02-172023-06-20
    7.Kirsten MercerOntario2017-01-302021-12-29
    8.Alex G. PannuColombie-Britannique2015-06-182021-01-14
    9.Anie PerraultQuébec2015-04-302021-05-12
    10.Kathryn RaymondNouvelle-Écosse2019-07-012024-06-30
    Membres dont le mandat est échu, mais qui doivent terminer une affaire dont ils sont saisis, avec l’agrément du président conformément au paragraphe 48.2 (2) de la LCDP.
     NomProvince ou territoire de résidenceDate de nominationFin du mandat
    1.Lisa GallivanNouvelle-Écosse2014-05-092017-05-08
    2.Matthew D. GarfieldOntario2006-09-152016-09-14
    3.Olga LuftigOntario2012-12-132020-12-13
    4.Sophie MarchildonOntario2010-05-312017-12-30
    5.George UlyattManitoba2012-12-132020-12-13

    Renseignements supplémentaires

    Directrice exécutive et greffière
    Service canadien d’appui aux tribunaux administratifs
    Secrétariat du Tribunal canadien des droits de la personne
    240, rue Sparks, 6e étage Ouest
    Ottawa, Ontario
    K1A 1J4

    Téléphone : 613-995-1707 
    No sans frais : 1-844-899-3604
    Télécopieur : 613-995-3484 
    ATS : 613-947-1070
    Courriel : Registrar-Greffier@chrt-tcdp.gc.ca
    Site Web : www.chrt-tcdp.gc.ca