Rapport annuel 2017

Table des matières

    2017 Version PDF

    Message du président

    En ma qualité de président du Tribunal canadien des droits de la personne (TCDP), j’ai l’honneur, une fois de plus, de présenter le rapport annuel au Parlement et à tous les Canadiens pour 2017.

    L’année 2017 marquait le 150e anniversaire de la Confédération, le 35e anniversaire de la Charte des droits et libertés et le 40e anniversaire de la Loi canadienne sur les droits de la personne. Il s’agit du 20e rapport annuel du TCDP depuis qu’il s’est complètement séparé de la Commission canadienne des droits de la personne, en 1998, pour devenir une institution indépendante.

    Les Canadiens peuvent être fiers de notre bilan en matière de droits de la personne, et de façon générale, nous jouissons d’une excellente réputation dans le monde entier. Notre système n’est pas parfait, mais le Parlement est demeuré vigilant et il a mis la Loi à jour régulièrement au fil des ans dans la foulée de l’évolution des droits de la personne depuis 1977. Par exemple, l’an dernier, le Parlement a ajouté à la Loi deux nouveaux motifs de distinction illicite, l’identité ou l’expression de genre et les caractéristiques génétiques.

    En 2017, le Tribunal a continué de répondre à une série de causes de plus en plus complexes. Le Tribunal a tenu 137 téléconférences pour aider les parties à passer à l’étape de l’audience, et 42 séances de médiation en personne (dont 34 ont donné lieu à un règlement, ce qui représente un taux de réussite de 81 %). Nous avons tenu 86 jours d’audience et rendu 8 décisions. Au total, en 2017, nous avons réglé 157 plaintes et réduit considérablement le nombre total de nos dossiers, qui est passé de 315 à 225. Après avoir ajouté trois membres à temps plein à l’administration centrale, j’espère sincèrement qu’il sera possible de traiter plus rapidement les cas, surtout ceux qui font l’objet d’une audience. Bien que je demeure confiant dans notre capacité d’assurer l’accès à la justice, mon message de cette année soulignera l’existence de problèmes systémiques qui continuent d’entraver notre capacité de tenir les audiences et de rendre les décisions avec diligence.

    Le mandat du Tribunal canadien des droits de la personne est défini par la Loi canadienne sur les droits de la personne. Le Tribunal est un organisme juridictionnel qui entend les plaintes de discrimination régies par les lois adoptées par le Parlement et assujetties aux interprétations de ces lois émises par les tribunaux supérieurs. Les tribunaux administratifs comme le TCDP ont été créés dans le but de fournir un accès à la justice approprié, rapide, facile et administré par des experts en la matière.

    Un coup d’œil aux trois rapports annuels qui ont été produits depuis le début de ma présidence permettrait de constater que nous rendons chaque année un plus grand nombre de décisions provisoires que de décisions finales. Voici les raisons les plus souvent invoquées pour présenter des requêtes provisoires : modifier une plainte; ajouter de nouvelles allégations de discrimination ou de représailles; ajouter des parties; obtenir le statut de partie intéressée; exiger la communication d’autres documents. Conformément à la Loi, nous donnons à toutes les parties la possibilité pleine et entière de présenter des observations, mais cette attitude entraîne des coûts. Le fait d’accorder à toutes les parties la possibilité de présenter des observations par écrit allonge le processus de nombreuses semaines. Les décisions provisoires prennent beaucoup de temps aux commissaires et au Secrétariat du Tribunal. Il arrive souvent que les requêtes soient présentées par des parties dont la date d’audience est proche, ce qui entraîne des frais d’annulation de déplacements et de location des lieux. Plus important encore, il semble s’agir d’une tendance croissante qui a considérablement allongé le délai nécessaire dès le moment de l’obtention d’un renvoi d’une plainte jusqu’au premier jour de l’audience, soit une durée moyenne actuelle de 22 mois.

    Dans le Rapport annuel de 2001 du TCDP figurait un tableau de mesures montrant l’évolution de la capacité du Tribunal de s’acquitter de ses fonctions en temps opportun. Le tableau montre qu’en 1995, il lui a fallu en moyenne 64 semaines pour tenir l’audience et rendre sa décision. En 2001, ce délai avait été réduit en moyenne à 38 semaines. Le Tribunal était très fier de cette amélioration. Par contre, vingt ans plus tard, notre échéancier moyen pour le même travail atteint maintenant 175 semaines. Bien qu’une des raisons soit certainement l’augmentation de la fréquence des requêtes provisoires, ce sont d’autres problèmes systémiques qui rendent ces délais inévitables.

    Il y a 20 ans, le gouvernement du Canada était conscient des préoccupations entourant le processus des droits de la personne. C’est pourquoi il a instauré le Comité de révision de la Loi canadienne sur les droits de la personne, sous la présidence de l’ancien juge de la Cour suprême, l’honorable Gérard La Forest. Après une étude attentive et des consultations auprès de nombreux intervenants, le Comité de révision a présenté son rapport en juin 2000. Le rapport du Comité de révision de la Loi canadienne sur les droits de la personne (connu sous le nom de Rapport La Forest) comprenait des recommandations détaillées pour une réforme globale du système de traitement des plaintes. Par conséquent, mes prédécesseurs croyaient à l’imminence de changements majeurs au régime. En fait, dans son Rapport annuel au Parlement de 2003, le Tribunal a fait remarquer que la publication du Rapport La Forest remontait déjà à trois ans, et que rien n’avait encore été fait. Nous voilà 15 ans plus tard, et le même régime législatif qui a donné lieu à environ 160 recommandations est toujours en vigueur.

    Aucune explication facile ne justifie, au cours des 18 dernières années, cette augmentation constante des délais qui résulterait plutôt d’une combinaison de facteurs. Un de ces facteurs est entré en jeu en 2003, lorsque la Commission a décidé de ne pas participer pleinement à la totalité des plaintes soumises au Tribunal. Il s’agissait d’un écart important par rapport à la pratique antérieure, selon laquelle les plaignants (et certains intimés) étaient des bénéficiaires indirects de la défense active de la Commission. Le résultat est qu’aujourd’hui, la Commission ne comparaît plus au Tribunal que dans environ 17 % des audiences.

    La décision rendue en 2011 par la Cour suprême du Canada dans l’affaire Commission canadienne des droits de la personne et Mowat c. Canada (Procureur général), 2011 CSC 53, représentait un autre tournant pour le Tribunal. Jusqu’à cette décision, dans ses ordonnances correctives, le Tribunal avait interprété l’art. 53 de la Loi comme lui permettant d’indemniser un plaignant pour ses frais juridiques. Une fois que la décision Mowat a confirmé notre incapacité à rendre de telles décisions, la représentation des plaignants par avocat a connu une importante diminution. Fait intéressant, en 2017, 49 % des plaignants avaient un avocat. Il s’agissait d’une nette amélioration par rapport aux années précédentes, car en 2016, seulement 21 % des plaignants avaient un conseiller juridique. Néanmoins, il est certain que le très grand nombre de parties se représentant elles-mêmes contribue aux retards dans le traitement des plaintes.

    Le Parlement a créé le TCDP comme Tribunal quasi judiciaire devant appliquer une loi quasi constitutionnelle, et situé à l’extrémité la plus rigoureuse et la plus complexe du spectre des tribunaux administratifs. Mais en même temps, l’article 49.9(1) de la Loi lui prescrit de mener les délibérations de façon informelle et rapide. C’est la nature souvent conflictuelle de ces deux objectifs qui impose au Tribunal un exercice d’équilibre délicat. Cependant, si des facteurs que nous ne maîtrisons pas font pencher la balance, il ne faut pas s’étonner qu’il soit difficile de respecter le critère de rapidité et le caractère informel.

    Le temps est-il venu de dépoussiérer nos exemplaires du Rapport La Forest et d’en refaire un sérieux examen? Quelles sont les recommandations dont l’urgence justifie le plus la mise en œuvre? Le temps est-il venu d’envisager un processus abrégé d’enquête et de renvoi? Le temps est-il venu d’envisager une clinique d’aide juridique de type ontarien pour assister toutes les parties dans notre processus? Le temps est-il venu de donner aux membres du Tribunal le pouvoir de restreindre la portée et la durée des affaires dont ils sont saisis? Le Tribunal devrait-il pouvoir adjuger des dépens contre une partie qui retarde délibérément les procédures ou qui se livre à une inconduite pendant l’audience?

    Il y a 20 ans, la Cour suprême du Canada a examiné une affaire relative aux droits de la personne en Colombie-Britannique, qui a été très médiatisée. Un ancien ministre du Cabinet de la Colombie-Britannique accusé de harcèlement sexuel a demandé la suspension des procédures en raison du retard dans le processus entraînant la perte de toute possibilité de défendre sa réputation en temps opportun. En fin de compte, les juges majoritaires dans Blencoe c. Colombie-Britannique (Human Rights Commission), 2000 CSC 44, n’ont pas conclu que le retard dans cette affaire constituait une violation des droits garantis par la Charte à M. Blencoe. Malheureusement, les délais dont M. Blencoe se plaignait semblent bien courts aujourd’hui, même pour les affaires courantes dont le Tribunal est saisi. C’est pourquoi le commentaire suivant tiré de la décision Blencoe semble aujourd’hui plus vrai que jamais :

    Ce n’est pas d’hier que les délais inutiles dans les procédures judiciaires et les procédures administratives sont qualifiés de contraires à une société libre et équitable. Il s’agit jusqu’à un certain point d’un fléau qui touche presque tous les tribunaux judiciaires et les tribunaux administratifs. C’est un problème qu’il faut régler pour assurer le maintien d’un système de justice efficace et digne de la confiance des Canadiens et des Canadiennes.

    Original signé par
    David L. Thomas,
    Président

    Ce que nous faisons

    Le Tribunal canadien des droits de la personne est un organisme quasi judiciaire qui instruit les plaintes pour discrimination qui lui sont renvoyées par la Commission canadienne des droits de la personne. Il détermine si les faits allégués dans la plainte constituent un acte discriminatoire au sens de la Loi canadienne sur les droits de la personne. Le Tribunal est par ailleurs habilité à se pencher sur les directives et les évaluations élaborées en vertu de la Loi sur l’équité en matière d’emploi.

    Le Tribunal exerce ses activités en vertu de la Loi canadienne sur les droits de la personne, qui vise à mettre en œuvre le principe selon lequel tous les individus devraient avoir des chances égales de vivre leur vie à l’abri de pratiques discriminatoires fondées sur la race, l’origine nationale ou ethnique, la couleur, la religion, l’âge, le sexe, l’orientation sexuelle, l’identité ou l’expression de genre, l’état matrimonial, la situation de famille, les caractéristiques génétiques, la déficience et l’état de personne graciée. La Loi circonscrit certaines pratiques discriminatoires dans le but de protéger les personnes contre la discrimination, dans l’emploi, ainsi que dans la fourniture de biens, de services, et de logement commercial ou résidentiel.

    Comme une cour de justice, le Tribunal doit faire preuve d’impartialité, et doit être vu comme impartial. Il rend des décisions qui peuvent être soumises à un contrôle judiciaire par la Cour fédérale à la demande de l’une des parties. Toutefois, le Tribunal offre un forum moins formel qu’une cour, où les parties peuvent plaider leur cause sans être astreintes à des règles strictes en matière de preuve et de procédure. Le Tribunal offre également des services de médiation où les parties ont la possibilité d’essayer de régler leurs différends avec l’aide d’un membre du Tribunal, qui agit à titre de médiateur.

    La Loi s’applique aux employeurs et aux fournisseurs de services sous règlementation fédérale, y compris aux ministères et organismes fédéraux, aux sociétés d’État, aux banques à charte, aux compagnies aériennes, aux entreprises d’expédition et de camionnage interprovinciales, aux entreprises de télécommunication, et au gouvernement des Premières Nations.

    Fonctionnement du Tribunal

    Les membres du Tribunal dirigent des séances de médiation, participent à la gestion d’instance, président des audiences, rendent des décisions sur requête et des décisions sur le fond. Les parties à une plainte sont le plaignant, l’intimé, la Commission et, à la discrétion du Tribunal, toute autre partie intéressée.

    Médiation

    Les parties à une instance devant le Tribunal ont l’option d’essayer de régler leurs différends au moyen d’un processus de médiation volontaire et confidentiel. L’objectif de la médiation est de tenter de parvenir à une solution au différend entre le plaignant et l’intimé dans un environnement informel. Si le processus de médiation mène à la conclusion d’une entente, il n’y a pas d’audience.

    Le médiateur est un membre neutre et impartial du Tribunal qui possède de l’expertise dans le domaine des droits de la personne et qui a pour rôle d’aider les parties à une plainte à résoudre leurs différends par le biais de la négociation d’une entente de règlement. Le médiateur a pour mandat de faciliter les discussions entre les parties et de veiller à ce qu’elles se déroulent dans une atmosphère de bonne foi, de courtoisie et de respect. Le médiateur n’a pas le pouvoir d’imposer une solution ou une entente.

    Gestion d’instance

    Avant de tenir une audience, les membres participent à la gestion d’instance afin de résoudre une variété de questions préliminaires. Les membres utilisent des téléconférences de gestion d’instance comme moyen rapide et efficace pour orienter les parties, résoudre des questions de divulgation, examiner les exposés conjoints des faits et régler d’autres questions préliminaires, telles que les dates et le lieu de l’audience. Les téléconférences établissent souvent l’engagement des parties à se conformer au calendrier de l’audience. Ceci vise à garantir l’équité du processus d’instruction et à réduire le non-respect des délais, les demandes d’ajournement de jours d’audience et les désaccords entre les parties sur les questions instruites.

    Audience

    L’audience est tenue dans un décor comparable à une cour, et dans lequel les parties à la plainte ont la possibilité de présenter au Tribunal les dépositions de leurs témoins, ainsi que d’autres éléments de preuve et arguments. Le but de l’audience est de permettre au Tribunal d’entendre les arguments relatifs au bien-fondé de la plainte, de sorte qu’il puisse déterminer, selon la prépondérance des probabilités, s’il y a eu discrimination. Durant l’audience, les parties peuvent également présenter des éléments de preuve et des observations à l’égard de la réparation appropriée à ordonner, dans le cas où la plainte serait jugée fondée. La durée de l’audience dépend de plusieurs facteurs tels que : la complexité du dossier, le nombre de témoins et le volume de preuve documentaire.

    Décisions sur requête

    Tous les motifs émis par le Tribunal et qui ne peuvent être qualifiés de décisions (c.-à-d. ceux qui ne se prononcent pas sur la question de savoir si un acte discriminatoire s’est produit) sont classés dans la catégorie des décisions sur requête. Les décisions sur requête sont généralement rendues en réponse à une requête préliminaire soulevée par l’une des parties avant l’audience. Par exemple, une décision sur requête est rendue lorsqu’une plainte est rejetée pour absence de compétence, abus de procédure, expiration d’un délai, manquement irréparable à l’équité, ou lorsque la question soulevée devant le Tribunal est une requête en vue d’obtenir une ordonnance sur une question de procédure ou de preuve.

    Décisions

    Pour les besoins du présent rapport, on entend par « décision » une série de motifs définis par un ou plusieurs membres du Tribunal à la suite d’une audience, qui portent sur la question de savoir si un acte discriminatoire a bel et bien été posé dans une situation donnée et qui permettent, au bout du compte, de la trancher. Si la plainte s’avère fondée, la décision peut aussi ordonner une réparation pour remédier à l’acte de discrimination, avec des motifs à l’appui.

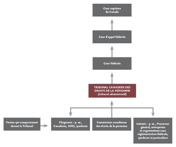
    Parties devant le Tribunal et mécanismes de contrôle judiciaire et d’appel

    Cliquez ici pour une description

    Parties devant le Tribunal et mécanismes de contrôle judiciaire et d’appel

    La base de cet organigramme est composée des parties qui comparaissent devant le Tribunal, c’est-à-dire les plaignants (par exemple, les Canadiens, des organisations non gouvernementales ou des syndicats), la Commission canadienne des droits de la personne et les intimés (par exemple, le Procureur général, ou des entreprises et organisations sous réglementation fédérale, des syndicats ou des particuliers).

    La plainte sera entendue devant le Tribunal canadien des droits de la personne, un Tribunal administratif. Ensuite, elle serait entendue devant la Cour fédérale, puis la Cour d’appel fédérale et, enfin, la Cour suprême du Canada.

    Processus d’instruction du Tribunal et révision judiciaire

    Cliquez ici pour une description

    Processus d’instruction du Tribunal et révision judiciaire

    Cet organigramme représente le cheminement que peut suivre un dossier à partir du moment où il est renvoyé au Tribunal jusqu’à sa fermeture.

    Les dossiers dont le Tribunal est saisi proviennent de la Commission canadienne des droits de la personne. À ce stade, il peut y avoir désistement ou retrait de la plainte, auquel cas le dossier est fermé.

    Si la plainte est maintenue, les parties déterminent si elles auront recours à la médiation. Le cas échéant, elles rencontrent un membre du Tribunal. Si la plainte est résolue par voie de médiation, le règlement doit faire l’objet d’une approbation par la Commission canadienne des droits de la personne. Si la Commission approuve le règlement, le dossier est fermé.

    Si les parties ne peuvent parvenir à un règlement, si la Commission n’approuve pas le règlement ou si le dossier ne fait pas l’objet d’une médiation, un ou plusieurs membres instructeurs sont assignés au dossier pour entendre la cause. Dans un tel cas, les étapes suivantes sont : la gestion des instances préalable à l’audience, l’audience et la décision du Tribunal. Par ailleurs, les parties peuvent parvenir à une entente en tout temps avant qu’une décision soit rendue, auquel cas le dossier est fermé.

    Si les parties ne parviennent pas à un règlement avant qu’une décision soit rendue, l’une des parties peut demander un contrôle judiciaire de la décision du Tribunal. En l’absence de demande de contrôle judiciaire, le dossier est fermé.

    Lorsqu’un contrôle judiciaire est demandé, le dossier est renvoyé à la Cour fédérale et pourrait aussi être renvoyé à la Cour d’appel fédérale à la Cour suprême du Canada. En tout temps au cours de cette procédure, la cour en question peut renvoyer le dossier au Tribunal, qui assignera un ou plusieurs membres instructeurs pour réentendre la cause. De même, l’une de ces cours pourrait confirmer la décision du Tribunal et le dossier serait fermé, à moins d’un autre appel.

    Charge de travail du Tribunal (du 1er janvier au 31 décembre 2017)

    Charge de travail

    Le Tribunal a commencé l’année avec 315 plaintes. Après la clôture de 157 dossiers et la réception de 67 nouvelles plaintes déférées par la Commission, l’année s’est terminée avec une charge de travail de 225 cas.

    Charge de travail du 1er janvier au 31 décembre 2017
    Cas actifs au 1er janvier315
    Dossiers de plaintes fermés157
    Nouvelles plaintes déférées par la Commission67
    Cas actifs au 31 décembre225
    Cliquez ici pour une description

    Charge de travail

    Cette table présente le charge de travail du Tribunal du 1 janvier au 31 décembre, 2017. Le Tribunal a commencé l’année avec 315 plaintes. Après la clôture de 157 dossiers et la réception de 67 nouvelles plaintes déférées par la Commission, l’année s’est terminée avec une charge de travail de 225 cas.

    Sur les 157 plaintes réglées, une décision a traité un ensemble 94 plaintes fondées sur des questions semblables. La médiation a permis de régler 34 plaintes; 14 autres ont été réglées entre les parties; 3 plaintes ont été retirées; 8 décisions ont été rendues; 1 décision confirmée par les tribunaux supérieurs a réglé 3 plaintes; et une autre décision de la Cour fédérale a annulé la décision de la Commission de renvoyer une plainte.

    Plaintes réglées
    Décisions94
    Cas réglés par voie de médiation34
    Règlements entre les parties14
    Retraits de plaintes3
    Décisions rendues8
    Décisions confirmées par les tribunaux supérieurs3
    Autres*1
    TOTAL157
    * Autres — La CF a annulé la décision de renvoi de la CCDP
    Cliquez ici pour une description

    Plaintes réglées

    Cette table présente les plaintes réglées du Tribunal du première janvier au 31 décembre, 2017. Sur les 157 plaintes réglées, une décision a traité un ensemble 94 plaintes fondées sur des questions semblables. La médiation a permis de régler 34 plaintes; 14 autres ont été réglées entre les parties; 3 plaintes ont été retirées; 8 décisions ont été rendues; 1 décision confirmée par les tribunaux supérieurs a réglé 3 plaintes; et une autre décision de la Cour fédérale a annulé la décision de la Commission de renvoyer une plainte.

    Médiation volontaire

    Le Tribunal a continué d’offrir des services de médiation volontaire comme mécanisme de règlement extrajudiciaire des conflits. Treize (13) téléconférences préalables à la médiation ont été tenues avec les parties afin de clarifier des questions et d’assurer une compréhension commune des procédures. Quarante-deux (42) médiations ont eu lieu en personne, dont 34 (ou 81 %) ont été réglées lors de la médiation.

    Médiation du 1er janvier au 31 décembre 2017
    Téléconférences préalables à la médiationOrganisées en personneCas réglés par voie de médiation
    134234 (81%)
    Cliquez ici pour une description

    Médiation

    Cette table présente les médiations du Tribunal du première janvier au 31 décembre, 2017. Treize (13) téléconférences préalables à la médiation ont été tenues avec les parties afin de clarifier des questions et d’assurer une compréhension commune des procédures. Quarante-deux (42) médiations ont eu lieu en personne, dont 34 (ou 81 %) ont été réglées lors de la médiation.

    Arbitrage

    Le Tribunal a tenu 137 téléconférences de gestion d’instance et 86 jours d’audience. À la fin de l’année, 30 décisions sur requête et 8 décisions avaient été rendues.

    Arbitrage du 1er janvier au 31 décembre 2017
    Téléconférences de gestion d’instanceJours d’audienceDécisions sur requêteDécisions
    13786308
    Cliquez ici pour une description

    Arbitrage

    Cette table présente les arbitrages du Tribunal du première janvier au 31 décembre, 2017. Le Tribunal a tenu 137 téléconférences de gestion d’instance et 86 jours d’audience. À la fin de l’année, 30 décisions sur requête et 8 décisions avaient été rendues.

    Plaintes par motif de distinction illicite

    Une comparaison entre 2016 et 2017 montre que le nombre des plaintes liées à la déficience est passé de 29 à 45 et que ce motif de discrimination demeure le plus répandu. Les plaintes fondées sur le sexe sont passées de 11 à 27, celles fondées sur l’origine nationale ou ethnique sont passées de 13 à 10 et celles fondées sur la race sont passées de 14 à 9. Les plaintes fondées sur la situation familiale sont passées de 9 à 6, et le nombre de celles fondées sur l’âge a doublé, passant de 3 à 6. Le nombre des plaintes fondées sur la couleur demeure stable à 4, tandis que celles fondées sur les représailles et la religion sont passées de 4 à 3. Le nombre des plaintes fondées sur l’état matrimonial demeure le même à 2, tout comme celles fondées sur l’orientation, à une seule. Aucune plainte n’a été déférée au motif de discrimination basée sur l’état de personne graciée, l’identité ou l’expression de genre, ou des caractéristiques génétiques.

    Il est entendu que les actes discriminatoires comprennent les actes fondés sur un ou plusieurs motifs de distinction illicite ou l’effet combiné de plusieurs motifs. Bien que les représailles ne soient pas un motif de discrimination illicite, il n’est pas nécessaire d’invoquer des motifs illicites dans une plainte alléguant des représailles en vertu de l’article 14.1, et ces plaintes forment donc une catégorie distincte.

    Plaintes reçues en 2016 et 2017 pour des motifs de distinction illicite

    Cliquez ici pour une description

    Plaintes reçues en 2016 et 2017 pour des motifs de distinction illicite

    Ce graphique à barres présent les plaintes reçues en 2016 et 2017 pour des motifs de distinction illicite. Une comparaison entre 2016 et 2017 montre que le nombre des plaintes liées à la déficience est passé de 29 à 45 et que ce motif de discrimination demeure le plus répandu. Les plaintes fondées sur le sexe sont passées de 11 à 27, celles fondées sur l’origine nationale ou ethnique sont passées de 13 à 10 et celles fondées sur la race sont passées de 14 à 9. Les plaintes fondées sur la situation familiale sont passées de 9 à 6, et le nombre de celles fondées sur l’âge a doublé, passant de 3 à 6. Le nombre des plaintes fondées sur la couleur demeure stable à 4, tandis que celles fondées sur les représailles et la religion sont passées de 4 à 3. Le nombre des plaintes fondées sur l’état matrimonial demeure le même à 2, tout comme celles fondées sur l’orientation, à une seule. Aucune plainte n’a été déférée au motif de discrimination basée sur l’état de personne graciée, l’identité ou l’expression de genre, ou des caractéristiques génétiques.

    Plaintes par province

    La plus forte proportion de plaintes a continué de provenir de l’Ontario et de la Colombie-Britannique. Une comparaison entre 2016 et 2017 montre que le nombre des plaintes en provenance de l’Ontario a doublé, passant de 32,7 % à 62,7 %; celles de la Colombie-Britannique n’ayant que légèrement augmenté de 11,5 % à 11,9 %. Les plaintes provenant du Québec ont diminué, passant de 23,1 % à 10,4 %; celles du Canada atlantique ont presque doublé, passant de 3,8 % à 6,0 %. Les plaintes de l’Alberta ont largement diminué, passant de 17,3 % à 4,5 %; celles du Manitoba ont légèrement diminué, passant de 5,8 % à 4,5 %. Les plaintes de la Saskatchewan sont passées de 3,8 % à 0 %, et celles des Territoires du Nord sont passées de 1,9 % à 0 %.

    Plaintes reçues par province en 2016 et 2017

    Cliquez ici pour une description

    Plaintes reçues par province en 2016 et 2017

    Ce graphique à barres présent les plaintes reçues par province en 2016 et 2017. La plus forte proportion de plaintes a continué de provenir de l’Ontario et de la Colombie-Britannique. Une comparaison entre 2016 et 2017 montre que le nombre des plaintes en provenance de l’Ontario a doublé, passant de 32,7 % à 62,7 %; celles de la Colombie-Britannique n’ayant que légèrement augmenté de 11,5 % à 11,9 %.

    Les plaintes provenant du Québec ont diminué, passant de 23,1 % à 10,4 %; celles du Canada atlantique ont presque doublé, passant de 3,8 % à 6,0 %. Les plaintes de l’Alberta ont largement diminué, passant de 17,3 % à 4,5 %; celles du Manitoba ont légèrement diminué, passant de 5,8 % à 4,5 %. Les plaintes de la Saskatchewan sont passées de 3,8 % à 0 %, et celles des Territoires du Nord sont passées de 1,9 % à 0%.

    Plaintes par type d’intimé

    Sur les 67 plaintes reçues en 2017, les intimés suivants ont été nommés en ordre décroissant : le gouvernement fédéral (25), le gouvernement des Premières nations (8), les télécommunications (6), les lignes aériennes (5), les chemins de fer (5), les transports (5), l’industrie financière (5), la société d’État (3), les services de messagerie (2), les autres (2), les particuliers (1).

    Nouvelles plaintes reçues en 2017 par type d’intimé
    StatutNombre
    Gouvernement fédéral25
    Gouvernement des Premières nations8
    Télécommunications6
    Lignes aériennes5
    Chemins de fer5
    Transports5
    Industrie financière5
    Société d’État3
    Services de messagerie2
    Autres2
    Particuliers1
    TOTAL67

     

    Cliquez ici pour une description

    Nouvelles plaintes reçues en 2017 par type d’intimé

    Cette table présente les nouvelles plaintes reçues en 2017 par type d’intimé. Sur les 67 plaintes reçues en 2017, les intimés suivants ont été nommés en ordre décroissant : le gouvernement fédéral (25), le gouvernement des Premières nations (8), les télécommunications (6), les lignes aériennes (5), les chemins de fer (5), les transports (5), l’industrie financière (5), la société d’État (3), les services de messagerie (2), les autres (2), les particuliers (1).

    Représentation des parties

    Comme les années précédentes, le nombre de plaignants non représentés demeure élevé (31) comparativement à celui des intimés non représentés (2). Le nombre de plaignants représentés par un avocat (33) est demeuré faible comparativement à celui des intimés (63). Cependant, par rapport à l’an dernier, le taux de représentation des plaignants par avocat est passé de 21,15 % en 2016 à 49,25 % en 2017.

    Le nombre de plaignants représentés par des non-avocats (3) est presque égal à celui des intimés ainsi représentés (2). Il faut noter qu’un certain nombre de plaintes en sont encore au début de l’enquête et que d’ici la fin de l’année, le type de représentant peut changer.

    Représentation des parties – plaintes reçues en 2017

    Cliquez ici pour une description

    Représentation des parties – plaintes reçues en 2017

    Ce graphique à barres présent la représentation des parties – plaintes reçues en 2017. Comme les années précédentes, le nombre de plaignants non représentés demeure élevé (31) comparativement à celui des intimés non représentés (2). Le nombre de plaignants représentés par un avocat (33) est demeuré faible comparativement à celui des intimés (63). Cependant, par rapport à l’an dernier, le taux de représentation des plaignants par avocat est passé de 21,15 % en 2016 à 49,25 % en 2017. Le nombre de plaignants représentés par des non-avocats (3) est presque égal à celui des intimés ainsi représentés (2). Il faut noter qu’un certain nombre de plaintes en sont encore au début de l’enquête et que d’ici la fin de l’année, le type de représentant peut changer.

    Plaintes reportées à l’année suivante

    Un total de 225 plaintes actives ont été reportées au 1er janvier 2018. De ce nombre, 48 étaient encore en gestion d’instance, 27 étaient en médiation, 5 étaient résolues mais en attente de l’approbation de la Commission, 8 étaient en cours d’audience et 18 étaient en attente d’une décision sur requête ou d’une décision.

    Un ensemble de 92 plaintes est en attente d’une décision à l’égard d’une requête et 13 autres plaintes ont été mises en suspens jusqu’à ce que la décision d’une cour supérieure soit rendue sur une question semblable. Quatre (4) dossiers sont en attente de la réponse des parties et 10 ont été ajournées indéfiniment.

    Plaintes actives reportées au 1er janvier 2018
    StatutNombre
    Gestion d’instance48
    Médiation27
    Examen du règlement par la CCDP en attente5
    Audience8
    En attente d’une décision sur requête ou d’une décision18
    Décision en instance sur les grappes de plaintes92
    En suspens : en attente de la décision finale d’un Tribunal sur une question semblable13
    Dossiers en attente de réponse des parties4
    Dossiers ajournés indéfiniment10
    TOTAL225
    Cliquez ici pour une description

    Plaintes actives reportées au 1er janvier 2018

    Cette table présente les plaints actives reportées au 1er janvier 2018. Un total de 225 plaintes actives ont été reportées au 1er janvier 2018. De ce nombre, 48 étaient encore en gestion d’instance, 27 étaient en médiation, 5 étaient résolues mais en attente de l’approbation de la Commission, 8 étaient en cours d’audience et 18 étaient en attente d’une décision sur requête ou d’une décision. Un ensemble de 92 plaintes est en attente d’une décision à l’égard d’une requête et 13 autres plaintes ont été mises en suspens jusqu’à ce que la décision d’une cour supérieure soit rendue sur une question semblable. Quatre (4) dossiers sont en attente de la réponse des parties et 10 ont été ajournées indéfiniment.

    Décisions et décisions sur requête importantes du Tribunal

    Les résumés de cas suivants fournissent des renseignements sur certaines décisions ou décisions sur requête du Tribunal dont l’incidence a été particulièrement importante.

    1. MILLS C. BELL MOBILITÉ INC., 2017 TCDP 1

    Mme Mills a formulé une allégation selon laquelle Bell Mobilité Inc. aurait fait preuve de discrimination à son endroit en raison de ses déficiences physiques et cognitives, aux termes de l’article 5 de la LCDP. Elle a affirmé que Bell avait refusé de lui fournir un service d’activation le jour même pour un nouveau téléphone cellulaire postpayé, à moins qu’elle ne paraisse en personne pour être identifiée visuellement dans l’un des magasins de détail de Bell. Elle voulait que Bell modifie sa politique de façon à permettre aux personnes handicapées qui ont besoin de faire activer un téléphone cellulaire le jour même et sont incapables de se rendre en personne dans un magasin, d’obtenir ce service comme les autres Canadiens physiquement aptes.

    À la suite d’un accident vasculaire cérébral, de crises d’épilepsie et de chimiothérapie, Mme Mills était incapable de marcher seule et elle souffrait d’importantes déficiences cognitives et immunitaires. Une paralysie partielle l’a empêchée pendant un certain temps de parler correctement ou d’aller aux toilettes seules. Elle était incapable de se concentrer et son médecin lui a ordonné de ne pas quitter son domicile, sauf en cas d’urgence.

    Mme Mills avait besoin d’un nouveau téléphone cellulaire. Elle a pris des dispositions pour que son fils, qui vivait à l’extérieur du pays, profite de sa prochaine visite pour se rendre dans un magasin et acquérir un nouveau téléphone en son nom. En raison de ses restrictions physiques et médicales, Mme Mills ne pouvait pas se rendre dans un magasin en toute sécurité. Comme ses déficiences cognitives l’empêchaient de le faire elle-même, il fallait que son fils programme le téléphone à sa place.

    Le fils de Mme Mills a essayé d’acheter un nouveau téléphone cellulaire à sa mère, en présentant les pièces d’identité de celle-ci dans un magasin de détail. Mais la politique de Bell obligeait l’acquéreur d’un téléphone cellulaire de se présenter en personne au magasin pour le faire activer le jour même. Les représentants de Bell ont été pleinement informés de l’état physique et mental de Mme Mills et de son incapacité de se présenter en personne. Son fils leur a offert toutes les pièces d’identité nécessaires et proposé de téléphoner à Mme Mills pour s’assurer qu’elle autorisait son fils à agir en son nom. Il leur a aussi offert de revenir avec une procuration valide. Pour Bell, aucune de ces offres n’était acceptable. En fin de compte, la seule façon pour Mme Mills de se procurer un téléphone postpayé et de le faire activer le jour même était de se rendre au magasin en personne, ce qu’elle a fait avec beaucoup de difficultés et de risques pour sa santé.

    Bell explique qu’il s’agit d’une mesure de sécurité visant les personnes qui veulent commettre une fraude d’usurpation d’identité en activant des appareils mobiles et des plans au nom de tiers. Cette situation se produit des milliers de fois par année et cause des pertes annuelles de plusieurs millions de dollars. Afin de prévenir la fraude et de protéger les membres du public contre le vol d’identité, Bell a instauré des politiques de lutte contre la fraude dans ses normes d’activation des services au détail, dont l’obligation pour toute personne souhaitant activer un nouveau téléphone cellulaire de se présenter en personne, de produire une pièce d’identité avec photo du gouvernement et de subir une vérification de son crédit. Dans leur formation, les représentants de Bell ont été avisés de ne pas déroger à ces politiques, même dans le cas des personnes handicapées comme Mme Mills.

    Bell a fait valoir qu’elle offrait des solutions de rechange qui auraient assuré le même niveau de service à Mme Mills. Par exemple, pour les commandes faites par téléphone ou en ligne, Bell n’exigeait pas de pièce d’identité avec photo parce que les appareils sont expédiés à l’adresse indiquée sur la carte de crédit. Par contre, une personne qui passe une commande téléphonique ou en ligne doit attendre plusieurs jours avant de recevoir son nouvel appareil. Mme Mills ne pouvait donc pas se prévaloir de cette option, puisqu’il fallait que son téléphone soit activé avant que son fils ne quitte la ville. De plus, Bell a fait remarquer qu’il aurait été possible à Mme Mills d’obtenir l’activation le jour même si son fils avait payé à l’avance la totalité du coût du téléphone ainsi qu’une certaine période d’utilisation, ou s’il avait activé le téléphone en son propre nom à la suite d’un paiement postal, auquel cas il aurait ensuite pu transférer le compte et l’appareil à Mme Mills. Cependant, Mme Mills a soutenu que pour les personnes handicapées qui ne peuvent se rendre en magasin, ces options imposent un fardeau que n’assument pas les autres clients.

    Le Tribunal a conclu que Bell avait défavorisé Mme Mills dans la prestation d’un service au sens de l’article 5 de la LCDP. De plus, le Tribunal a conclu que Bell avait adopté de bonne foi sa norme d’activation des services au détail, la jugeant nécessaire et rationnellement liée à la prévention de la fraude d’identité. Le Tribunal a toutefois conclu qu’il ne lui a pas été démontré que des mesures permettant de répondre aux besoins de personnes comme Mme Mills imposeraient à Bell une contrainte excessive au sens de l’alinéa 15(1)g) et des articles 15(2) de la LCDP.

    Le Tribunal a conclu que Bell n’a produit aucun élément de preuve établissant qu’elle avait évalué le coût ou la faisabilité de toute mesure susceptible de satisfaire des personnes comme Mme Mills, et que ces mesures lui imposeraient une contrainte excessive. Par exemple, Mme Mills et la Commission canadienne des droits de la personne ont proposé des mesures d’adaptation comme le recours à des technologies comme « Skype » ou « FaceTime » auprès de clients handicapés, la formation de représentants des ventes en magasin pour accepter des pièces d’identité auprès de représentants de personnes handicapées au moyen d’une procuration, ou le service de messagerie à domicile le jour même pour les commandes téléphoniques et en ligne dans les grands centres. Bien que Bell ait jugé avoir mis en place des solutions de rechange suffisantes pour les personnes incapables de se présenter en magasin, le Tribunal a conclu que ces solutions n’offraient pas à Mme Mills le même niveau de service que celui offert aux autres clients, et que Bell avait qualifié à tort de simples préférences personnelles les mesures d’adaptation proposées par Mme Mills.

    Le Tribunal a donné à Bell un délai de six mois pour modifier ses normes d’activation des services au détail de façon à permettre aux personnes handicapées incapables se rendre en magasin d’acheter un téléphone cellulaire postpayé et de le faire activer le jour même. Le Tribunal a également ordonné à Bell de donner une formation aux employés qui participent à l’élaboration des normes d’activation des services au détail. La formation visait l’objet de la LCDP, les obligations en matière de droits de la personne qui en découlent et les modifications corrélatives aux normes d’activation des services au détail. Enfin, le Tribunal a ordonné à Bell de verser à Mme Mills une indemnisation de 10 000 $, notant que celle-ci couvre uniquement la douleur et les souffrances causées par la pratique discriminatoire, et non celles causées par le litige découlant de la plainte en vertu de la LCDP. Même s’il a conclu que la plainte était fondée, le Tribunal a décrit Bell en général comme une société « socialement responsable » et soucieuse de ses clients, et il a refusé d’ordonner une indemnisation spéciale pour discrimination volontaire ou imprudente.

    RÉSULTATS POUR LES CANADIENS

    En vertu de l’article 2 de la LCDP, dans la mesure compatible avec leurs devoirs et obligations au sein de la société, les personnes handicapées devraient avoir droit à l’égalité des chances d’épanouissement et à la prise de mesures visant à la satisfaction de leurs besoins, indépendamment de considérations discriminatoires. Cette décision confirme que l’avancement de ces principes peut exiger l’adoption de mesures concrètes permettant d’assurer également aux groupes défavorisés les services offerts au public, plutôt que de seulement traiter tout le monde d’une même façon. De plus, la décision met en lumière la nécessité pour les fournisseurs de services de s’assurer qu’ils ont envisagé une vaste gamme d’options d’adaptation et d’être en mesure de le démontrer.

    2. O’BOMSAWIN C. CONSEIL DES ABÉNAKIS D’ODANAK, 2017 TCDP 4

    Mme O’Bomsawin a formulé une allégation selon laquelle elle aurait été victime de discrimination fondée sur la situation de famille dans le cadre d’un processus d’embauche. Elle a affirmé qu’on lui avait refusé un emploi au Centre de santé d’Odanak au motif qu’elle était la fille du directeur de ce Centre.

    Au fil des ans, Mme O’Bomsawin avait conclu trois contrats différents avec le Centre de santé d’Odanak, situé dans la réserve Odanak de la Première Nation des Abénakis. En 2012, elle a présenté une demande pour un quatrième contrat à titre de chargée de projet. Après la date de clôture du concours, le Conseil des Abénakis d’Odanak a supervisé le processus d’évaluation des candidats. Le directeur du Centre de santé, qui était aussi le père de Mme O’Bomsawin, ne faisait pas partie du comité de sélection. Au moment où les entrevues ont eu lieu, seules demeuraient en lice Mme O’Bomsawin et une autre candidate.

    Les membres du comité de sélection ont réalisé les entrevues à l’aide d’une grille d’évaluation comportant un certain nombre de critères, lesquels avaient chacun un nombre de points correspondant, pour une note totale possible de 100 points. Bien que les deux membres du comité de sélection aient accordé une note globale plus élevée à Mme O’Bomsawin, le comité a recommandé au Conseil d’embaucher l’autre candidate.

    Après avoir été informée de la décision du Conseil d’embaucher l’autre candidate, Mme O’Bomsawin a demandé de rencontrer les membres du comité de sélection. Lors de cette rencontre, il a été dit à Mme O’Bomsawin qu’elle avait déjà obtenu trois contrats sans entrevue et que cette situation avait suscité de nombreuses discussions dans la collectivité.

    Dans sa décision, le Tribunal a noté que Mme O’Bomsawin possédait les qualifications requises pour le poste : un diplôme universitaire, de l’expérience en gestion de projet et une connaissance du programme pour avoir déjà travaillé au Centre de santé. En fait, à l’audience, un des membres du comité de sélection a reconnu que Mme O’Bomsawin était plus qualifiée que l’autre candidate. De plus, aucune plainte n’a jamais été soulevée au sujet des travaux antérieurs de Mme O’Bomsawin pour le Centre de santé.

    Le Conseil a tenté de démontrer que ses actions n’étaient pas discriminatoires et que l’embauche d’une autre candidate était fondée sur ses compétences. Les membres du comité de sélection ont affirmé que la candidate choisie était plus motivée pour le poste et que ce facteur avait été déterminant. Le Tribunal a noté que la motivation était l’un des critères de la grille d’évaluation, mais ne valait que 10 points sur 100. Le Conseil a également soutenu que l’aptitude à entretenir et à développer des relations interpersonnelles était une exigence professionnelle justifiée pour le poste, et que Mme O’Bomsawin n’avait pas démontré cette aptitude. Par contre, le Conseil n’a fourni aucun élément de preuve pour établir que cette exigence était justifiée.

    D’autre part, il a été mentionné à plusieurs reprises tout au long de l’audience qu’il a beaucoup été question dans la collectivité du fait que Mme O’Bomsawin avait obtenu ses contrats précédents parce qu’elle était la fille du directeur du Centre de santé. Dans l’ensemble, le Tribunal a conclu que l’explication de l’intimée n’était pas convaincante et qu’elle n’était qu’un prétexte pour sa discrimination à l’égard de Mme O’Bomsawin au motif illicite de distinction fondée sur la situation de famille.

    Après avoir conclu que la plainte était fondée, le Tribunal a ordonné au Conseil de verser à Mme O’Bomsawin une indemnisation pour perte de salaire, douleur et souffrance, ainsi que pour discrimination volontaire et imprudente. Lors de l’évaluation de l’indemnisation pour perte de salaire, le Tribunal a fait remarquer que Mme O’Bomsawin avait atténué ses pertes parce qu’elle avait pu obtenir un autre emploi. Pour établir le montant final, le Tribunal a appliqué ce qu’il croyait être un taux de rémunération horaire raisonnable, à la lumière des travaux antérieurs de Mme O’Bomsawin pour le Centre de santé. Le Tribunal a également tenu compte du fait que dans une réserve, le revenu de travail n’est pas imposable. Il a accordé 10 000 $ pour la douleur et la souffrance, et 7 500 $ pour la conduite délibérée et imprudente, faisant observer que le comportement du Conseil était « dénué de prudence » et qu’il « semble clairement ne pas s’être préoccupé des conséquences ».

    RÉSULTATS POUR LES CANADIENS

    Cette décision démontre encore une fois que pour justifier une plainte, il n’est pas nécessaire de démontrer que la discrimination est le seul fondement des actes reprochés; il suffit qu’un motif de distinction illicite ait contribué à la décision de l’employeur. La décision montre aussi que le Tribunal a évalué l’indemnisation avec soin, y compris les divers facteurs parfois compliqués qui peuvent ou non influer sur la détermination de la perte de salaire.

    3. TEMPLE C. HORIZON INTERNATIONAL DISTRIBUTORS, 2017 TCDP 30

    Mme Temple était la seule femme propriétaire-opératrice de camion chez Horizon International Distributors, une petite entreprise de camionnage du Manitoba qui exerçait ses activités partout au Canada. Horizon employait deux types de camionneurs pour livrer ses marchandises, soit les opérateurs qui conduisent les camions de l’entreprise à titre d’(« employés-opérateurs ») et les camionneurs qui possèdent leur propre véhicule de transport de marchandises lourdes et travaillent à forfait (« propriétaires-opérateurs »). Mme Temple a affirmé qu’Horizon aurait fait preuve de discrimination à son égard en raison de son sexe et de sa déficience. Elle a déclaré avoir subi un traitement défavorable dans le cadre de son emploi et que l’intimée a refusé de continuer à l’employer, en violation de l’article 7 de la LCDP.

    En octobre 2014, alors que Mme Temple remplissait son camion à une station-service, un autre camion est entré en collision avec le sien, causant des dommages au véhicule et blessant la main de Mme Temple. Mme Temple a pu effectuer toutes ses livraisons, mais elle a été incapable de reprendre le travail avant décembre 2014. Le 14 décembre 2014, Mme Temple a informé Horizon qu’elle avait un rendez-vous pour une tomodensitogramme le 18 décembre. Le 17 décembre, Horizon lui a annoncé qu’elle devait prendre un chargement le 18 décembre. Signalant à Horizon qu’elle avait un rendez-vous médical conflictuel, Mme Temple a ajouté que son camion avait besoin de réparations imprévues. Elle n’a pas pu prendre le chargement le 18 décembre comme il lui avait été demandé, et Horizon a mis fin à son contrat de travail le jour même.

    Le Tribunal a souligné qu’il incombe au plaignant d’établir, selon la prépondérance des probabilités, une preuve prima facie de discrimination. Dans ce cas particulier, Mme Temple a dû établir, conformément à l’article 7 de la LCDP :

    1. la présence d’un ou de plusieurs motifs de distinction illicite en vertu de la LCDP (en l’espèce, le sexe et l’incapacité);
    2. que, dans le cadre de son emploi, l’intimée l’a défavorisée ou a refusé de continuer à l’employer;
    3. qu’il y avait un lien entre les motifs de distinction illicite et le traitement défavorable dans le cadre de l’emploi ou le refus de continuer à l’employer.

    Pour déterminer l’existence d’un lien entre le traitement défavorable et un motif interdit, le Tribunal a souligné qu’il n’est pas nécessaire d’établir un lien de cause à effet, mais seulement que le motif interdit représentait un facteur. L’intimée peut démontrer que la discrimination n’a pas eu lieu comme le prétendait la plaignante ou que la conduite n’était pas discriminatoire au sens de la LCDP. L’intimée peut également établir un moyen de défense en vertu de l’article 15 de la LCDP.

    Dans cette affaire, Horizon ne s’est pas appuyée sur les exceptions prévues à l’article 15 de la LCDP pour expliquer les pratiques discriminatoires alléguées. Par conséquent, le Tribunal s’est concentré uniquement sur la question de savoir s’il s’agissait d’une preuve prima facie de discrimination. En examinant la preuve, le Tribunal a remarqué que la relation entre Mme Temple et Horizon s’était considérablement détériorée au fil du temps.

    Après avoir établi que sa blessure pouvait sans aucun doute être considérée comme une invalidité, le Tribunal a examiné attentivement un certain nombre d’événements que Mme Temple a présentés comme exemples de traitement défavorable. Elle a affirmé, par exemple, s’être sentie obligée de livrer et de conduire, même si son camion avait un problème mécanique, ou lorsque ses heures de conduite risquaient de contrevenir aux exigences de la loi. Mme Temple a également déclaré qu’Horizon la traitait différemment des autres propriétaires-opérateurs pour ce qui est de la gestion de certaines dépenses liées à son camion.

    Dans plusieurs cas, le Tribunal a conclu que Mme Temple n’avait pas présenté suffisamment d’éléments de preuve pour prouver, selon la prépondérance des probabilités, qu’elle avait fait l’objet d’un traitement défavorable. Cela dit, le Tribunal a conclu que Mme Temple avait subi un traitement défavorable dans certains cas, notamment quant au moment où elle a été forcée de faire des livraisons ou de prendre la route, à la gestion de sa dette envers Horizon et au traitement des réclamations d’assurance liées à son préjudice. Cependant, le Tribunal a conclu que Mme Temple n’avait pas établi de lien entre ces actes reprochés et son sexe ou son handicap. La preuve tendait à démontrer qu’Horizon avait d’autres raisons d’agir comme il l’a fait et que la relation entre Horizon et Mme Temple s’était considérablement détériorée au fil du temps. Le Tribunal a reconnu que Mme Temple a subi des pressions de la part d’Horizon et qu’elle craignait d’être congédiée, ce qui lui a causé du stress et de l’anxiété dans son travail quotidien. Mais les preuves ont révélé que Mme Temple avait besoin de plus de surveillance que certains autres exploitants et qu’il survenait des malentendus et des problèmes de communication. Cette situation a créé des frustrations de part et d’autre. Bien que ces facteurs aient contribué à créer chez Mme Temple l’impression qu’Horizon lui réservait un traitement défavorable, le Tribunal a été incapable de trouver des éléments de preuve démontrant que ce traitement était lié à son sexe ou à son handicap.

    En fin de compte, le Tribunal a décidé que Mme Temple ne s’était pas acquittée du fardeau d’établir une preuve prima facie de discrimination ou, plus précisément, que les caractéristiques protégées par la LCDP ont joué un rôle dans les répercussions négatives qu’elle a subies. La plainte a été rejetée.

    RÉSULTATS POUR LES CANADIENS

    Cette décision a réitéré certains aspects importants de la décision de la Cour suprême du Canada dans Québec (Commission des droits de la personne et des droits de la jeunesse) c. Bombardier Inc. (Centre de formation de Bombardier Aéronautique), 2015 CSC 39, à savoir qu’un cas de discrimination prima facie doit être établi selon la prépondérance des probabilités et que l’utilisation du terme « prima facie » ne doit pas être considérée comme un assouplissement de cette norme de preuve. De plus, la décision montre que même lorsqu’un employeur défavorise un employé, ce traitement ne permet pas toujours de conclure à une discrimination. La LCDP exige la preuve d’un lien avec un motif interdit.

    Enfin, cette affaire a démontré l’engagement du Tribunal à mener des procédures de manière aussi expéditive et formelle que possible, tout en respectant les règles de la justice naturelle, comme l’exige l’article 48.9(1) de la LCDP. L’audience s’est tenue à deux endroits afin de réduire le fardeau des parties qui résidaient dans différentes villes, Calgary et Winnipeg, et on a eu recours à la vidéoconférence. Le Tribunal a agi de façon proactive tout au long de l’audience pour guider les parties, surtout pour la gestion des documents et des témoignages. Le Tribunal a également veillé à ce que les parties puissent suivre et comprendre l’audience, même si elles n’étaient pas présentes physiquement.

    4. WADDLE C. CHEMIN DE FER CANADIEN PACIFIQUE ET CONFÉRENCE FERROVIAIRE DE TEAMSTERS CANADA, 2017 TCDP 24

    Dans cette affaire, le plaignant a affirmé que son employeur, le Chemin de fer Canadien Pacifique, et son syndicat, la Conférence ferroviaire Teamsters Canada, auraient fait preuve de discrimination à son égard dans le cadre de son emploi, pour des raisons de déficience et de situation familiale.

    Le plaignant travaillait comme mécanicien de locomotive au terminal du CP à Lethbridge, en Alberta (sa « gare d’attache »). Dans le cadre de ce travail, il conduisait des trains de sa gare d’attache à divers autres terminaux du sud de l’Alberta (les gares de détachement) et travaillait en service non assigné, un type d’horaire selon lequel il doit rester disponible au travail sur appel, à deux heures de préavis. Il lui serait alors demandé de conduire un train pendant un maximum de 12 heures jusqu’à une gare de détachement, où il aurait droit à un maximum de huit heures de repos, après quoi il était de nouveau sur appel en attendant de reprendre son poste en direction de sa gare d’attache. Pendant qu’il était à l’emploi du CP, le plaignant a éprouvé un certain nombre de problèmes de santé persistants, notamment des douleurs au cou et à la colonne vertébrale, et de l’arthrite au genou. Pendant ses périodes d’attente pour une affectation, le plaignant a aussi éprouvé de l’anxiété et des troubles du sommeil. Par conséquent, il a été forcé à plusieurs reprises de se déclarer médicalement inapte au travail, déclarant aussi à son médecin s’être parfois même endormi aux commandes d’un train.

    Toutes les parties ont convenu que la position du plaignant en tant que mécanicien de locomotive était « essentielle à la sécurité », et donc qu’un mauvais rendement causé par un problème de santé risquait d’entraîner un incident important affectant la santé et la sécurité des employés, du public, des biens ou de l’environnement. Le plaignant a demandé à une spécialiste du sommeil de recommander qu’on lui donne un poste de mécanicien de locomotive en service non assigné, avec une période d’appel restreinte à 5 h à 17 h. La spécialiste a fait cette recommandation sans connaître l’intégralité des conditions de travail du plaignant.

    Le CP n’a pas été en mesure de répondre à cette demande parce qu’il n’était pas possible de gérer la période d’appel de 5 h à 17 h aux gares de détachement, et aucun autre employé de Lethbridge ne fonctionnait selon cette plage horaire. Le Tribunal a accepté la preuve du CP selon laquelle un tel horaire aurait occasionné des dépenses considérables au CP et posé un risque pour la santé et la sécurité d’autres employés. D’autres mesures d’adaptation ont été examinées et rejetées pour diverses raisons : P. ex., le travail de bureau (le plaignant ne savait pas bien lire), un déménagement (le plaignant n’y était pas disposé) et d’autres types de postes qui auraient nécessité le déplacement d’employés plus anciens. Le déménagement constituait un problème particulier dans le cadre du processus d’accommodement, étant donné qu’il y avait à Calgary des postes qui auraient pu être adaptés aux besoins du plaignant. Cependant, le plaignant n’était pas disposé à déménager en raison d’obligations familiales. Le Tribunal a noté que le médecin-chef du CP avait décrit le cas du plaignant, avec ses multiples restrictions médicales, comme l’un des plus compliqués de ce milieu de travail.

    Le CP a été en mesure d’offrir au plaignant un horaire selon lequel il travaillait trois quarts de travail fixes par semaine en service assigné, avec la possibilité de soumissionner pour d’autres quarts de travail. Cependant, le plaignant a continué de préférer une période d’appel de 5 h à 17 h en service non assigné et n’était pas satisfait d’avoir seulement trois quarts de travail par semaine. Il a fait valoir que le refus de lui accorder cet horaire de travail constituait une discrimination à son égard dans le cadre de son emploi pour des motifs d’invalidité et de situation familiale.

    En ce qui a trait à la situation familiale, le Tribunal a conclu que le plaignant n’avait fourni que peu d’éléments de preuve quant à la nature ou à l’étendue de toute incapacité dont souffriraient ses parents, ou quant aux besoins médicaux, sociaux, de soins à domicile ou autres qu’ils pourraient éprouver. Il n’a pas non plus démontré qu’il avait fait des efforts pour assurer les soins à ses parents par d’autres moyens.

    Sans ces éléments de preuve, le Tribunal a conclu que le plaignant n’avait pas établi qu’il avait envers ses parents une obligation de soins qui engageait sa responsabilité juridique. Le Tribunal a conclu que le plaignant n’a pas établi, selon la prépondérance des probabilités, qu’il était victime de discrimination fondée sur la situation familiale en vertu de l’article 10 de la LCDP.

    En ce qui concerne l’invalidité du plaignant, le Tribunal a conclu que le CP et le syndicat avaient tous deux fait preuve prima facie de discrimination au sens de l’article 7 b) de la LCDP : le plaignant a été empêché de travailler comme mécanicien de locomotive sans restriction en raison de son incapacité médicale.

    Le Tribunal a ensuite examiné si les parties intimées pouvaient démontrer que la mesure discriminatoire était justifiée en tant qu’exigence professionnelle. Il s’agissait de déterminer si des mesures d’adaptation imposeraient une contrainte excessive en matière de coûts, de santé et de sécurité.

    Le Tribunal a souligné qu’il ne s’agit pas d’une affaire dans laquelle l’employeur a refusé de tenter de prendre des mesures d’adaptation. La question était donc de savoir si les efforts déployés pour trouver au plaignant un emploi pour lequel il était médicalement apte constituaient des mesures d’adaptation raisonnables. Lorsqu’un employeur propose une mesure d’adaptation raisonnable, le plaignant ne peut pas insister sur sa solution de rechange préférée.

    Le CP avait pris des mesures d’adaptation pour le plaignant en lui donnant un poste en service assigné avec trois quarts de travail fixes par semaine, et la possibilité de soumissionner pour d’autres quarts de travail. Le Tribunal a conclu qu’il s’agissait d’un accommodement raisonnable : La preuve a démontré que le plaignant n’avait subi aucune perte de revenu, qu’il était en mesure de conserver son poste de mécanicien de locomotive à l’endroit qu’il préférait, Lethbridge, et de travailler dans les limites de ses restrictions médicales. En rendant cette décision, le Tribunal a fait remarquer que pour constituer une mesure d’adaptation raisonnable, il n’est pas nécessaire que la solution retenue soit parfaite. De plus, la période d’appel préférée du plaignant de 5 h à 17 h n’a jamais été une solution praticable. De l’avis du Tribunal, l’obligation pour le plaignant d’accepter une mutation à Calgary aurait également constitué une mesure d’adaptation raisonnable, étant donné que le plaignant n’a pas été en mesure d’établir une preuve prima facie de discrimination fondée sur la situation de famille.

    Le Tribunal a fait remarquer qu’en raison de la nature essentielle de ses fonctions pour assurer la sécurité, le plaignant n’aurait pas pu travailler selon son horaire de travail préféré en service non assigné. Un tel horaire était incompatible avec les restrictions médicales énoncées par le spécialiste du sommeil. Le Tribunal a également conclu que le CP n’était pas tenu de créer du travail de bureau ou d’autres tâches groupées dans le but d’offrir au plaignant des quarts de travail supplémentaires. La jurisprudence a établi que les employeurs ne sont pas tenus de créer des tâches artificielles de travail improductif pour s’acquitter de l’obligation de prendre des mesures d’adaptation.

    Compte tenu de la conclusion selon laquelle le CP a entièrement donné suite à la plainte, aucune obligation de participation syndicale n’a été déclenchée. Néanmoins, le Tribunal a passé un certain temps à examiner la participation du syndicat dans cette affaire et à déterminer si pour satisfaire le plaignant, le syndicat aurait dû déplacer un employé ayant plus d’ancienneté. Le syndicat a soutenu que son refus de supplanter un employé ayant plus d’ancienneté était motivé par le désir de protéger la valeur de l’ancienneté. Cependant, les éléments de preuve indiquent que les actes du syndicat ont été guidés par un point de vue biaisé sur le trouble du sommeil du plaignant, c’est-à-dire qu’il ne méritait pas des mesures d’accommodement exigeant le déplacement d’un employé ayant plus d’ancienneté. Bien que les agissements du syndicat n’aient pas engagé sa responsabilité dans les circonstances de l’affaire, le Tribunal a fait part de ses préoccupations à leur sujet.

    Le Tribunal a également formulé des commentaires sur l’obligation du plaignant de faciliter l’accommodement. Le Tribunal a conclu que le plaignant avait manqué à son obligation de faciliter les mesures d’accommodement, en ce sens qu’il était réticent à fournir des renseignements complets à sa spécialiste du sommeil, qu’il n’avait pas fourni à son employeur ses dossiers médicaux à jour et qu’il n’avait pas présenté de soumission pour obtenir des quarts de travail.

    En fin de compte, le Tribunal a conclu que le plaignant avait établi une preuve prima facie de discrimination fondée sur le motif de déficience contre chacun des intimés. Cependant, les restrictions imposées à son emploi étaient fondées sur une exigence professionnelle justifiée, et les besoins d’accommodement du plaignant ont été pleinement satisfaits en tout temps utile sans contrainte excessive. La plainte pour discrimination fondée sur la déficience a donc été rejetée.

    RÉSULTATS POUR LES CANADIENS

    Cette décision donne un bon aperçu général de l’obligation pour l’employeur de prendre des mesures d’adaptation et de celle pour l’employé de faciliter l’application de ces mesures. Elle nous rappelle que des mesures d’adaptation raisonnables ne nécessitent pas une solution parfaite et que les employeurs ne sont pas tenus de créer des tâches artificielles. Enfin, il souligne la nécessité pour les auteurs d’une plainte pour discrimination fondée sur la situation de famille de démontrer la nature et l’étendue de leur obligation d’avoir soin des membres de leur famille.

    Décisions sur requête et oppositions

    Les décisions et le texte complet de tous les motifs écrits appuyant les décisions sur requête rendues en 2017 sur les requêtes et les objections se trouvent sur le site Web du Tribunal. www.chrt-tcdp.gc.ca.

    Activités du Tribunal

    Réunion annuelle des membres – septembre 2017

    Le Tribunal a tenu une réunion annuelle de deux jours pour les membres à temps plein et à temps partiel. À l’ordre du jour, le juge harry slade, président du Tribunal des revendications particulières du canada, a été le conférencier principal sur les traditions juridiques et les lois coutumières des premières nations. Les membres ont été présentés les développements juridiques et une mise à jour de la jurisprudence, alors que les thèmes communs et les défis ont fait l’objet d’échanges, et que des discussions ont eu lieu sur les normes de service, les données sur la charge de travail et les processus du greffe.

    Sensibilisation

    En 2017, les activités de sensibilisation du Tribunal ont porté principalement sur la recherche de possibilités d’encadrement des parties non représentées.

    Le président a profité de ses déplacements lors de médiations ou d’audiences partout au pays pour rencontrer divers groupes d’étudiants en droit afin d’examiner la possibilité d’offrir une assistance bénévole coordonnée aux parties qui n’auraient pas d’autre moyen de se faire représenter. Le président a notamment visité les cliniques d’aide juridique pour étudiants de l’Université de l’Alberta et de l’Université Dalhousie, la Conférence nationale de 2017 sur la formation présentée à Toronto par Pro Bono Students Canada et les facultés de droit de l’Université McGill et de l’Université Queens.

    Des discussions sur ce même enjeu ont également eu lieu avec la Commission canadienne des droits de la personne. Il a été convenu que, dans la mesure où les étudiants en droit peuvent offrir bénévolement une aide aux parties qui se présentent devant le Tribunal, celui-ci n’offrira aucune formation ni orientation, mais que celles-ci seront plutôt coordonnées par la Commission.

    Processus de sélection des nouveaux membres

    En 2017, il a fallu consacrer un temps considérable au recrutement de nouveaux membres pour le Tribunal dans le cadre du nouveau processus de nominations du gouverneur en conseil qui met l’accent sur la qualification, le mérite et la transparence. Après la publication d’un avis de débouchés professionnels en décembre 2016, le comité de sélection a examiné les centaines de candidatures reçues, et plus de 160 candidats se sont soumis à un examen de six heures qui a été corrigé et noté à l’interne. Le processus a entraîné la renomination de deux membres à temps plein, Gabriel Gaudreault et Kirsten Mercer, et la nomination de la membre à temps plein Colleen Harrington, qui était auparavant avocate à la Commission des droits de la personne du Yukon. Notre membre à temps plein et de longue date, Sophie Marchildon, a pris sa retraite du TCDP à la fin de 2017, bien qu’elle continue de mettre la dernière main à certains de ses dossiers. Nous remercions la membre Marchildon pour ses huit années de dévouement et de service à la population canadienne, et pour l’importante jurisprudence qu’elle laisse derrière elle.

    Membres du Tribunal

    La LCDP précise que le gouverneur en conseil peut nommer un maximum de 15 membres, dont un président et un vice-président. Au moment de publier le présent rapport, le Tribunal se composait de 15 membres. Cinq membres à temps plein sont établis dans la région de la capitale nationale; cinq membres à temps partiel sont établis partout au Canada; quatre membres dont les nominations sont expirées, mais qui achèvent leurs enquêtes, sont basés en Ontario et un autre en Nouvelle-Écosse. Un processus de sélection est en cours pour déterminer les nominations futures.

     Nom et titreDate de nominationFin du mandat
    Membres à temps plein
    1.David Thomas, président2014-09-022021-09-01
    2.Susheel Gupta, vice-président2010-08-032018-08-02
    3.Gabriel Gaudreault2017-01-302022-12-29
    4.Kirsten Mercer2017-01-302021-12-29
    5.Colleen Harrington2018-01-292022-01-28
    Membres à temps partiel
    6.Dena Bryan, Nouvelle-Écosse2015-03-262020-03-25
    7.Olga Luftig, Ontario2012-12-132020-12-12
    8.Alex G. Pannu, Colombie-Britannique2015-06-182020-06-17
    9.Anie Perrault, Québec2015-04-302020-04-29
    10.George Ulyatt, Manitoba2012-12-132020-12-12
    Membres dont la nomination a pris fin, mais qui terminent l’enquête qu’ils ont commencée avec l’approbation du président en vertu de l’article 48.2 de la LCDP.
    1.Matthew D. Garfield, Ontario2006-09-152016-09-14
    2.Edward Lustig, Ontario2008-02-172017-12-30
    3.Sophie Marchildon, Ontario2010-05-312017-12-30
    4.Ronald Sydney Williams, Ontario2013-06-062016-06-05
    5.Lisa Gallivan, Nova Scotia2014-05-092017-05-08

    Renseignements supplémentaires

    Directeur exécutif et greffier 
    Tribunal canadien des droits de la personne
    160, rue Elgin, 11e étage
    Ottawa (Ontario)
    K1A 1J4

    Téléphone : 613-995-1707 
    Télécopieur : 613-995-3484 
    ATS : 613-947-1070
    Courriel : Registrar-Greffier@chrt-tcdp.gc.ca
    Site Web : chrt-tcdp.gc.ca